|
各市、县(区)人民政府,平潭综合实验区管委会,省人民政府各部门、各直属机构,各大企业,各高等院校: 现将《福建省“十四五”民政事业发展专项规划》印发你们,请认真组织实施。 福建省人民政府 2021年8月7日
福建省“十四五”民政事业发展 专项规划
前 言 民政工作关系民生、连着民心,是社会建设的兜底性、基础性工作。 为推动福建省民政事业在“十四五”时期更好履行基本民生保障、基层社会治理、基本社会服务等职责,不断增进民生福祉,服务全方位推进福建高质量发展超越,依据《民政部“十四五”民政事业发展规划》《中共福建省委关于制定福建省国民经济和社会发展第十四个五年规划和二○三五年远景目标的建议》《福建省国民经济和社会发展第十四个五年规划和二○三五年远景目标纲要》,制定本规划。 本规划主要阐述规划期内省委、省政府对民政事业发展的战略意图和施政方向,明确民政事业发展的总体要求、主要任务和保障措施,是制定相关政策和安排重点建设项目的重要依据。本规划以2020年为基期,规划期为2021年至2025年。 第一章 推进新时代民政事业高质量发展 “十四五”时期,是福建全方位推进高质量发展超越重大战略机遇期,民政事业迎来新的机遇,同时,也面临新的挑战。各级民政部门要立足新发展阶段、贯彻新发展理念、积极服务和深度融入新发展格局,抢抓新机遇、迎接新挑战,推进新时代福建民政事业高质量发展。 第一节 发展基础 “十三五”时期,全省民政系统坚持以习近平新时代中国特色社会主义思想为指导,按照党中央、国务院决策部署和省委、省政府工作要求,聚焦脱贫攻坚、聚焦特殊群体、聚焦群众关切,顺利完成规划主要目标任务,为民政事业持续健康发展奠定了坚实基础。 基本民生保障不断巩固。在全国率先全面实现低保、特困供养和临时救助标准城乡一体化,低保救助从“收入型贫困”向“支出型贫困”延伸,城市“三无”救济制度和农村“五保”供养制度实现整合并轨。城乡低保标准比“十二五”期末分别提高44%和143%,特困供养年人均保障水平比“十二五”期末提高123%。乡镇(街道)临时救助备用金制度全面建立。社会散居孤儿和机构供养孤儿基本养育标准分别提高到每人每月不低于1400元和1800元,事实无人抚养儿童按照社会散居孤儿标准发放基本生活费。累计救助生活无着的流浪乞讨人员16.4万人次。 基层社会治理更加健全。基层民主活力和社会自治功能明显增强,村(居)委会选举一次性成功率99.7%,比2015年提高14.1%。军门社区“13335”工作法在全国推广。在全国率先出台改革社会组织管理制度文件和试行社会组织年报制度,全省经民政部门登记的社会组织3.45万个,“一网一号一平台”管理服务更加优化,社会组织的党建工作实现从有形覆盖向有效覆盖转变。社会工作专业人才由“十二五”期末的1.5万人发展到4.7万人,注册志愿者560万人,占居民人口比例14.9%。 基本社会服务持续提升。居家社区机构相协调、医养康养相结合的养老服务体系加快形成,各类养老床位总量由“十二五”期末的15.5万张提高到24.75万张,每千名老年人拥有养老床位数由30.1张提高到37.1张。城乡社区综合服务设施实现全覆盖。在全国率先出台加强事实无人抚养儿童保障工作实施意见,7.5万名农村留守儿童和困境儿童监护责任得到有效落实。基本殡葬服务均等化水平逐步提高,全省火化率99.8%,节地生态安葬率81%。行政区划和地名管理进一步优化,依法管界护界工作深入开展。 民政基础支撑稳步加强。重点工程项目加快实施,已建成1141家养老机构、662所居家社区养老服务照料中心、2400多个城市居家养老服务站、1万多个农村幸福院,养老机构和设施总数达1.4万多个,护理型(医养结合)养老机构建设、政府购买服务等项目稳步推进。省民政学校新校区和省康复辅具研发检测中心建成并投入使用。出台《福建省农村留守儿童关爱保护办法》等相关政策文件。全省民政事业费总投入406.78亿元,年均增长9.3%。 民政事业发展与人民群众日益增长的美好生活需要相比,在社会救助、养老服务、儿童福利、未成年人保护、残疾康复、精神卫生、殡葬服务等基本民生保障和基本社会服务领域还存在短板,需要加快补齐;基层社会治理方式有待进一步改进,社会力量参与不足,社会组织、社会工作者、志愿者、基层社区、社会公益慈善资源等优势和作用还需进一步发挥;城乡区域间民政服务设施建设和服务能力不平衡的问题还比较突出,农村和欠发达地区的基本民生保障需要加强;支撑民政事业持续健康发展的法制化、标准化、信息化建设水平仍需提升;推动新时代民政事业高质量发展任务依然艰巨。 第二节 机遇与挑战 习近平总书记在福建考察时提出“一个篇章、四个更大、四项重点任务”新要求,赋予福建全方位推进高质量发展超越的重大历史使命;多区叠加下的区域发展政策,将有力支持和推动福建高质量发展;随着福建经济社会的高质量发展,政府对民生领域保障力度将持续加大,民政改革发展纵深推进、保障体系加快形成、各方面制度更加完善、民政事业发展的基础更加坚实。 在看到一系列发展机遇的同时,我们也面临一些挑战。 从城乡融合发展看,城乡区域发展空间格局深刻变化,城镇化与乡村振兴深度融合。全面打赢脱贫攻坚战后,推动巩固拓展脱贫攻坚兜底保障成果同乡村振兴有效衔接、探索建立解决相对贫困问题长效机制成为民政领域新的课题。在城镇稳定下来的大量新市民家庭如何参与和融入社区共建共享共治,成为新的基层治理问题。需要审慎稳妥优化行政区划设置,提升中心城市和城市群综合承载和资源优化配置能力。 从人口结构变化看,养老、育幼、扶弱等工作的战略位势进一步提高。人口老龄化加快,高龄人口、失能或部分失能人口快速增加,对公共服务供给的能力和水平都提出了更高要求。基本养老、儿童福利和救助保护、精神卫生和残疾人康复等事业的社会关注度越来越高。 从新冠肺炎疫情影响看,社会救助兜底保障能力、民政机构服务能力、城乡社区治理能力在疫情应对中得到锻炼和提升,民政服务机构防控内感染、建立社会福利与医疗卫生机构联动机制、加强群防群治等方面经验,需要转化为安全发展常态化工作机制并应用推广,不断提升抵御防范风险能力。 未来五年,机遇和挑战并存,全省各级民政部门要强化机遇意识和风险意识,把握发展规律,准确识变、科学应变、主动求变,善于在危机中育先机、于变局中开新局,不断在新发展阶段取得更大成绩。 第三节 总体思路 以习近平新时代中国特色社会主义思想为指导,深入贯彻党的十九大和十九届二中、三中、四中、五中全会精神,全面落实习近平总书记对民政工作重要指示批示和来闽考察重要讲话精神,增强“四个意识”、坚定“四个自信”、做到“两个维护”,按照党中央、国务院关于推动民政事业持续健康发展的决策部署和省委、省政府有关工作要求,加强党对民政工作的领导,发挥新发展阶段民政工作兜底性、基础性作用,贯彻新发展理念中对民政部门以人民为中心、推动共同富裕的新要求,寻找构建新发展格局中民政工作的着力点,推动民政工作现代化,坚持以改革创新为根本动力,践行“民政为民、民政爱民”工作理念,更好履行基本民生保障、基层社会治理、基本社会服务等职责,顺利开启新时代民政事业发展新征程,为持续增进民生福祉、全方位推进高质量发展超越作出新的贡献。 “十四五”时期,民政事业发展必须坚持以下原则: 坚持党的全面领导。健全完善党领导民政工作的体制机制,切实把习近平总书记对民政工作的重要指示批示精神,省委、省政府的工作要求落实落细落到位,确保民政事业始终沿着正确的政治方向前进。 坚持以人民为中心。把解决人民群众急难愁盼的现实问题作为发展民政事业的出发点和落脚点,在激发人民群众内生动力的同时,尽力而为、量力而行,办好民生实事,促进社会公平,增进民生福祉,不断满足人民对美好生活的向往。 坚持共建共治共享。充分发挥社会组织、社会工作者、志愿者等社会力量作用,统筹政府、社会、市场等多方资源支持参与民政事业,全面提升城乡社区组织服务能力,增加基本公共服务供给,编密织牢维护社会和谐稳定的基层防线。 坚持统筹协调推进。主动融入区域协调、创新驱动、乡村振兴发展战略和闽台融合发展大局,统筹推进城乡区域、老区苏区民政事业发展。加强内外联动,打通环节通道,形成“一盘棋”、拧成一股绳,推动民政事业行稳致远。 坚持体制机制创新。深化民政领域“放管服”改革,抓住党委政府关注、人民群众关切的痛点难点堵点,加强理念、模式、政策、平台、技术等多维创新,构建更加开放、更具活力、更有利于科学发展的民政工作体制机制。 第四节 发展目标 “十四五”时期,民政事业发展的总体目标是:民政系统党的建设进一步加强,民政相关制度更加成熟定型,基本民生保障更加有力,基层社会治理更加健全,基本社会服务更加有效,群众获得感、幸福感、安全感更强,民政在社会建设中的作用得到更全面发挥,民政事业现代化新征程实现顺利开局。展望2035年,基本民生保障、基层社会治理、基本社会服务体系更加完善,人民基本生活和平等参与权利得到充分保障,现代基层治理格局基本形成,城乡社区充满活力又和谐有序,基本社会服务均等化基本实现。 ——基本民生保障更加有力。实现巩固拓展脱贫攻坚兜底保障成果同乡村振兴有效衔接,社会救助体系进一步完善,孤儿和事实无人抚养儿童基本生活保障不断加强,残疾人“两项补贴”等相关保障措施更加完善,“老区优先、适当倾斜”原则充分得到体现,福利彩票支持基本民生保障的能力和水平进一步提升。 ——基层社会治理更加完善。党组织领导的自治、法治、德治相结合的城乡基层治理体系更加健全,社会组织、慈善组织和慈善信托、社会工作专业人才、志愿者队伍的发展水平与经济社会发展水平相适应,社区、社会组织、社会工作“三社联动”协同推进,慈善事业发展更加规范有序和富有活力,行政区划设置更加科学,行政区域界线管理更加规范。 ——基本社会服务更加优质。养老服务全面提质增效,居家社区机构相协调、医养康养相结合的养老服务体系更加完善,儿童福利服务体系进一步健全,未成年人保护工作机制更加系统完备,婚姻收养登记服务优质便捷,基本殡葬服务更加惠民利民,地名管理更加科学有效。 第二章 提升基本民生保障水平 着力推动巩固拓展脱贫攻坚兜底保障成果同乡村振兴有效衔接,把实现好、维护好、发展好困难群众基本生活权益作为民生保障工作的根本出发点和落脚点,按照保基本、兜底线、救急难、可持续的总体思路,不断增强困难群众的获得感、幸福感、安全感。 第一节 巩固拓展脱贫攻坚兜底保障成果 推动巩固拓展脱贫攻坚兜底保障成果同乡村振兴有效衔接。严格落实“四个不摘”要求,保持农村社会救助政策持续稳定。将完全或部分丧失劳动能力、无法通过产业就业获得稳定收入的脱贫人口,依规纳入低保或特困人员救助供养范围。调整优化低保“单人户”政策,将财产状况符合规定的低收入家庭中的重残人员和三级智力、精神残疾人,以及重病患者等特殊困难人员,参照“单人户”纳入低保。鼓励有劳动能力的农村低保对象参与就业,在计算家庭收入时扣减必要的就业成本。加强社会救助资源统筹,根据对象类型、困难程度等,及时有针对性地给予困难群众医疗、教育、住房、就业等专项救助,做到精准识别、应救尽救。对基本生活陷入暂时困难的群众加强临时救助,做到凡困必帮、有难必救。强化县乡两级养老机构对失能、部分失能特困老年人的兜底保障。加强孤儿、事实无人抚养儿童及其他困境儿童等基本生活保障。健全民政、乡村振兴、卫健、医保、教育、住建、人社、应急管理等多部门联动的农村低收入人口风险预警、研判和处置机制,建立完善包括农村低保对象、特困人员、低保边缘对象和支出型困难人口等在内的农村低收入人口信息资源库。通过大数据比对等手段开展常态化监测,重点关注其中的重病患者、重度残疾人、患有慢性病对象、失业人员、受灾人员、大额临时救助对象等,及时预警其因病、因灾、因教、因残、因意外事故等导致刚性支出较大或收入大幅缩减情况,做到早发现、早救助、早帮扶。 提升农村地区民政公共服务水平。推进社会救助制度城乡统筹发展,加大农村社会救助投入,逐步缩小城乡差距,推进城乡救助服务均等化。健全农村地区老年人、残疾人、留守儿童和困境儿童关爱服务体系,加强设施建设,完善帮扶残疾人、孤儿等社会福利制度。健全完善“三留守”人员定期探访关爱制度,加强信息动态管理。推动有条件的村建立党员志愿者与农村留守老年人“一对一”结对帮扶制度,对无人照顾、风险等级高的老年人,按“一人一策”及时干预。健全完善农村留守妇女信息,开展农村留守妇女关爱服务活动,会同有关部门加强农村留守妇女就业创业指导,提升其就业创业能力,保护其合法权益。对符合条件的农业转移人口及时提供救助帮扶。有条件的地方有序推进持有居住证人员在居住地申办社会救助,异地受理基本生活救助申请。统筹推进农村民政服务设施和村级社区综合服务设施建设,促进公共服务资源向基层延伸,向农村覆盖,特别是向脱贫地区和革命老区苏区、民族地区等特殊类型地区倾斜,推动农村公共服务水平进一步提升。推动社会治理重心向基层下移,向基层放权赋能,减轻基层特别是村级组织负担,加强基层社会治理队伍建设。强化社会参与,鼓励引导社会组织、社会工作者和志愿服务机构积极参与农村地区民政公共服务工作,共同推进乡村振兴。 第二节 改革完善社会救助制度 健全社会救助制度体系。推动出台《福建省社会救助实施办法》。夯实基本生活救助,完善各类基本生活救助家庭财产标准或条件,建立基本生活救助标准与最低工资标准挂钩的动态调整机制,完善社会救助和保障标准与物价上涨挂钩的联动机制,适当提高保障水平。完善最低生活保障审核确认办法,落实支出型贫困家庭、低收入家庭低保政策和延保渐退机制,提升低保救助精准化、规范化、及时化水平,分档或根据家庭人均收入与低保标准的实际差额发放低保金。贯彻落实民政部新修订的《特困人员认定办法》,将特困救助供养覆盖的未成年人年龄从16周岁延长至18周岁,建立集中供养特困人员定期探视、分散供养特困人员定期巡访制度,对有集中供养意愿的生活不能自理特困人员全部落实集中供养,对分散供养特困人员全面落实委托照料服务责任。开展低收入家庭认定和救助帮扶,将共同生活的家庭成员人均收入在当地低保标准1~1.5倍之间(有条件的地区可适当放宽)、财产状况符合相关规定的认定为低收入家庭,根据实际给予低收入家庭相应的专项社会救助或实施其他必要救助措施。强化急难社会救助功能,对遭遇突发事件、意外伤害、重大疾病,受重大疫情等突发公共卫生事件影响或由于其他特殊原因导致基本生活暂时陷入困境,靠自身和家庭无力解决,其他社会救助制度暂时无法覆盖或救助之后生活仍有困难的家庭或个人以及临时遇困、生活无着人员,给予应急性、过渡性生活保障,逐步取消户籍地、居住地申请限制,探索由急难发生地实施临时救助。全省统一开通社会救助服务热线,畅通急难社会救助申请和急难情况及时报告、主动发现渠道,建立健全快速响应、个案会商“救急难”工作机制。探索为低保、特困人员等重点救助对象购买意外伤害保险。加强残疾儿童康复救助、重度残疾人护理补贴、孤儿保障、事实无人抚养儿童保障等制度与社会救助政策有效衔接。 提升基层社会救助经办服务能力。市、县(区)统筹研究制定完善救助机构、合理配备人员的措施,通过优化编制资源配置或政府购买服务方式,充实社会救助服务力量。强化乡镇(街道)社会救助责任和相关保障条件。乡镇(街道)配备社会救助协管员,辖区户籍人口2万以下配备不少于1名,2万~5万配备不少于2名,5万以上配备不少于3名。村(社区)配备1~2名专兼职社会救助协理员,困难群众较多的建立社会救助服务站(点)。给予乡镇(街道)配备的社会救助协管员与同级聘用人员相同的岗位待遇,提供必要的工作场所、设施设备和交通通信费用,所需工作经费纳入各级财政预算。加强社会救助政策宣传和理论研究,常态化开展“社会救助政策宣讲进村(社区)”活动。落实分级培训要求,加强对县(市、区)、乡镇(街道)、村(社区)经办人员以及挂包村(社区)干部的业务培训,确保基层干部和经办人员熟练掌握社会救助政策要点和业务知识。 引导动员社会力量参与社会救助。搭建社会救助供需对接平台,推进社会救助和慈善资源信息有效对接。鼓励社会力量和市场主体参与社会救助,扩大服务供给。引导慈善组织开展慈善救助项目和活动,实现政府救助与慈善救助、社会帮扶有机结合。支持社会工作服务机构和社会工作者协助社会救助部门开展相关服务,帮助救助对象构建家庭和社会支持网络。加强社会救助志愿服务制度建设,建立志愿者与救助对象结对帮扶机制,发挥志愿服务在社会救助领域的积极作用。 推动社会救助改革创新。社会救助审核确认权限有序下放至乡镇(街道),推行社会救助事项“一窗受理、一网通办”。对情况明确、没有争议的救助申请家庭,可不再进行民主评议和信息核对;取消可以通过各级政务服务平台和核对系统查询的相关证明材料。加大政府购买服务力度,积极发展服务类社会救助,形成“资金+物质+服务”的救助方式。政府购买社会救助服务所需经费,从已有社会救助工作经费或困难群众救助补助资金等社会救助专项经费中列支,或由各市、县(区)财政单独列支。探索建立容错纠错机制。 加强对社会救助工作的监督管理。健全社会救助信息公开制度,加大社会救助信息公开力度,主动接受社会监督,确保社会救助公平公正。加强社会救助资金使用管理,修订完善《困难群众救助补助资金管理办法》,规范困难群众救助补助资金使用管理。深化扶贫(惠民)资金在线监管系统应用,实现资金分配全流程实时追溯到人到户到单位。加大绩效考核和监督检查力度,将社会救助政策落实情况纳入政府绩效考核指标、纳入各地区各部门工作绩效评价。建立社会救助家庭守信激励和失信惩戒机制,全面推行申报社会救助事项守信承诺制度,探索建立失信记录制度,形成“一处失信、处处受限”的联合惩戒格局。建立低保对象、特困人员和低收入家庭定期核查和主动报告制度。 优化流浪乞讨人员救助管理。健全救助管理工作体制机制,省、市、县三级全面建立由政府负责人牵头的救助管理工作领导协调机制。将救助管理工作纳入平安建设(综治工作)考核评价体系,作为考核评价党政领导班子和有关领导干部政绩的重要内容。建立健全街面流浪乞讨人员转介处置机制,明确未成年人、老年人、精神障碍患者等特殊救助对象转介处置程序。完善源头治理和回归稳固机制,建立返乡受助人员信息台账。建立第三方监督委员会或特邀监督员制度,对救助机构和托养机构的运行管理、人员照料情况进行监督。提升救助管理工作服务能力,切实加强对托养机构的监管,保障送托人员合法权益。提升救助寻亲服务水平,加强与相关部门协同配合,建立专业化寻亲队伍,充分利用DNA比对、人像识别等智能化手段开展寻亲服务。对符合落户安置条件的长期滞留人员及时予以落户安置,纳入社会保障体系。强化救助管理工作保障,加强救助机构基础设施建设,为救助机构配置必要的设备。加强队伍建设,定期开展救助管理政策与实务培训。建立健全救助管理工作专家库。广泛引导社会力量参与救助服务,通过政府购买服务、志愿服务、公益合作、慈善捐助等方式,为流浪乞讨人员提供相关服务。加强救助管理工作标准化建设,制定并实施站内照料、护送返乡等方面标准。
|
专栏3:社会救助兜底保障工程
|
1.“智慧救助”:建设全省社会救助综合管理信息平台,统一汇集、互通共享各类救助信息,拓展完善救助平台功能,为开展困难群众数据比对、监测预警、分析研判、综合救助、帮扶服务、政策衔接、社会监督等提供支持。推进“互联网+政务服务+社会救助”服务改革,推动社会救助服务向“闽政通”等移动端和网上办事大厅等延伸,实现救助事项“掌上办”、“指尖办”。加快现代信息技术特别是互联网、大数据、人工智能、区块链、5G等现代信息技术在社会救助领域的运用推广,推进救助信息聚合、救助资源统筹、救助效率提升。 2.服务类社会救助:创新开展服务类社会救助,推动形成“资金+物质+服务”的救助方式。通过政府购买服务,为社会救助家庭中生活不能自理的老年人、未成年人、残疾人等特殊困难群体提供照料护理、精神慰藉、能力提升、社会融入、资源链接等服务,帮助救助对象构建家庭和社会支持网络。 3.社会救助服务热线:全省开通社会救助服务热线,为群众提供社会救助政策咨询、投诉举报、救急难事项受理等服务。指导各地民政部门做好与服务热线对接工作,督促各地及时处置热线转办救助申请事项并反馈处置结果。 4.社会救助家庭经济状况核对平台:健全社会救助家庭经济状况核对机制,推动相关部门和有关金融管理机构协同联动,及时向社会救助家庭经济状况核对机构提供相关核对信息,做好查询服务或协调建立查询工作机制。充分利用社会救助家庭经济状况核对平台建设成果,强化部门数据共享和数据核对,夯实精准救助基础。 5.省救助第一安置中心:将省南靖安置管理站改扩建成集中安置长期滞留人员场所,总建筑面积2.2万平方米、床位350张。 第三节 发展儿童福利事业 完善孤儿和事实无人抚养儿童福利制度。规范落实事实无人抚养儿童认定标准和程序。建立孤儿和事实无人抚养儿童基本生活保障标准动态调整机制,使保障标准与我省经济社会发展水平相匹配、与相关社会福利标准相衔接。落实孤儿和事实无人抚养儿童动态管理制度,做到“应保尽保,一个不漏”。优化完善社会散居孤儿、家庭寄养儿童、事实无人抚养儿童家庭走访、家庭培训和监护评估、监护保护制度。 加强困境儿童分类保障。按照困境儿童保障标准,分类实施保障政策。建立翔实完备的困境儿童信息台账,实现一人一档案,实行动态管理。完善因突发事件影响造成监护缺失儿童救助保护制度措施。加强对困难家庭的重病、重残儿童生活保障和救助工作。动员引导企业、公益慈善等社会力量参与困境儿童保障和关爱服务。 深入关爱保护农村留守儿童。加强动态信息管理,为农村留守儿童精准化管理、个性化服务提供数据支撑。健全监护指导制度措施,督促指导农村留守儿童监护人依法履行监护职责。推动因外出务工等原因在一定期限内不能完全履行监护职责的父母或其他监护人依法确定被委托照护人,指导其签订书面照护协议。指导外出务工父母或其他监护人加强与留守子女亲情关爱和日常联络沟通,密切亲情。指导村(居)委会有效履行强制报告、预防干预等职责。推进实施“福蕾行动计划”,健全完善市、县(区)、乡镇(街道)、村(居)四级关爱服务网络,创建具有我省特色的农村留守儿童关爱示范地区;积极引导社会力量参与农村留守儿童关爱服务,打造一批具有社会影响力的农村留守儿童关爱服务项目。 推进儿童福利机构提质增效。加快推进儿童福利机构养育、康复、教育、医疗、社会工作一体化发展,拓展服务范围,提升服务质量。设区市和部分养育儿童较多、综合条件较好的县级儿童福利机构集中养育本辖区由民政部门长期监护的儿童。推动有集中养育需求、设施设备落后的设区市新建或改扩建儿童福利机构,提升集中养育的专业化水平。推进县级儿童福利机构转型发展,重点为社会散居孤儿、农村留守儿童和困境儿童等未成年人提供救助保护服务。推动全省培育发展2家以上高质量发展示范性儿童福利院。支持儿童福利机构建造家庭式居所,推广家庭式养育模式。推进儿童福利机构与专业康复机构、专业医疗机构、特教机构融合发展。推动儿童福利机构达到定点康复机构标准。加强儿童福利标准化建设,推动我省儿童福利机构儿童日常照料地方标准上升为国家标准,提升全省儿童福利机构标准化管理水平。 完善收养登记管理。健全完善儿童收养登记制度,进一步提升收养登记信息化水平。建立收养评估标准,全面实施收养评估。支持家庭收养儿童福利机构病残儿童。研究解决事实收养问题,切实保障被收养儿童合法权益。探索收养工作部门协同机制,协商处置疑难问题。依法规范开展涉外收养登记,加强收养后跟踪服务,稳妥开展被收养儿童“寻根回访”活动。
|
专栏4:儿童福利服务提升工程
|
1.“福蕾行动计划”:建立市、县(区)、乡镇(街道)、村(居)四级儿童福利保障及关爱服务网络,打造具有我省特色的儿童福利保障和关爱服务品牌。 2.“福彩圆梦·孤儿助学工程”:资助已被认定孤儿身份、年满18周岁仍在就读普通全日制大中专、本科、硕士的学生,每人每学年1万元,至其毕业。 3.“孤儿医疗康复明天计划”:针对本省户籍0~18周岁孤儿开展医疗康复项目,包括年满18周岁后仍在普通高中(含中等职业学校)就读孤儿,项目资助范围为孤儿年度医疗康复费用自负部分。 4.区域性儿童福利院项目:支持全省2个地市新建区域性儿童福利机构,对8个地市儿童福利机构进行升级改造。 第四节 提升助残服务能力 健全残疾人“两项补贴”制度。全面落实“两项补贴”动态调整机制,适时提高补贴标准。探索推动护理补贴覆盖范围向三、四级智力等非重度残疾人延伸,鼓励有条件的地区将困难残疾人生活补贴延伸至低收入家庭。全面落实残疾人“两项补贴”资格认定申请跨省通办,为残疾人提供更加贴心暖心的服务。加强“两项补贴”制度与长期护理保险、老年人福利、社会救助等制度相衔接,形成残疾人社会保障合力。鼓励有条件的地区探索新的补贴内容和形式。 加快精神卫生福利机构和精神障碍社区康复服务发展。加强民政精神卫生福利机构建设,合理确定新建、扩建及设施更新改造项目,按需增加容量,扩展和提升功能。推动精神障碍残疾人康复服务向社区延伸,发挥精神卫生专业机构的技术指导作用,推动精神障碍社区康复机构与精神卫生社会福利、残疾人康复、残疾人托养、社区卫生服务等机构服务对接、场地共用、资源共享。培育一批精神障碍社区康复标杆机构,不断发挥示范引领作用,形成一套“经验包”在全省范围内推广。支持社会力量参与社区精神障碍康复机构建设,鼓励有条件的地区在服务设施、运营补贴、职称待遇等方面给予扶持,将居家康复、照护技能培训纳入精神障碍社区康复基本服务范围,为家庭提供照护资讯、政策咨询、情感支持等专业服务,巩固和增强家庭照护功能。 做优做强康复辅助器具产业。落实“福康工程”项目,为符合条件的重度残疾人配置康复辅助器具。逐步扩大康复服务和基本辅具适配服务覆盖范围,健全完善基本型康复辅助器具补贴和目录清单政策,鼓励有条件的地方开展康复辅助器具社区租赁服务试点,促进康复辅助器具进家庭进社区进机构。推动扩展基本医疗保险、工伤保险中的康复辅助器具支付范围。以康复辅助器具数字化技术平台为依托,推广“互联网+”服务模式,促进线上服务和线下渠道深度融合。加快重点产品、服务和管理标准的制修订,完善康复辅助器具标准体系。建立数字化、网络化假肢矫形器服务系统和康复辅具检测实验室,进一步提升省级康复辅助器具检验机构质量检测的技术水平。选择条件成熟的地区开展“国家康复辅助器具产业综合创新试点”。
|
专栏5:助残服务能力提升工程
|
1.民政精神卫生福利设施建设:依托现有资源拓展服务功能,全面推进精神障碍患者社区康复服务。省级重点支持全省改扩建或迁建7所精神卫生福利机构。 2.康复辅助器具应用推广示范:建立数字化假肢矫形器适配“互联网+”服务示范中心。选取适合的养老助残机构,推动建设高水平、广覆盖的康复辅助器具应用示范模式。利用新媒体和传统媒体渠道,开展康复辅助器具公益宣传活动,提高功能障碍群体自主自助选择和使用康复辅助器具的能力。 3.“福康工程”项目:为符合条件的重度残疾人配置康复辅助器具,提供康复指导训练。 第五节 发挥福利彩票支持保障作用 确保福利彩票健康运行。完善管理制度,强化制度执行。坚持系统观念,健全全省行业激励约束机制、市场调控机制和监督管理机制,促进福利彩票市场协调发展,不断提高整体性、协同性。建立健全风险防控和安全管理机制,提升风险防控能力。根据中国福利彩票发行管理中心统一技术标准,强化我省福利彩票技术能力建设,在保障安全运行基础上,配合中国福利彩票发行管理中心建立大数据分析和决策支持系统,强化系统数据监管,确保发行销售安全高效。 推进福利彩票创新发展。顺应新时代人民群众文化娱乐消费新趋势,逐步建立规范化精细化渠道管理体系,推动传统销售网点转型发展,加强渠道创新,提高购彩便利性,培育购彩新习惯。创新营销品牌,加强营销宣传统筹整合力度,开展跨机构、跨票种、跨区域营销活动。更好发挥市场在资源配置中的决定性作用,积极探索符合我省公益事业发展规律和彩票市场发展规律的运营模式,提高运营效率。深入推进福利彩票社会责任建设,宣传普及彩票基础知识,防范非理性购彩,保障参与者合法权益。加强游戏研发、信息技术、营销宣传、市场管理、理论研究等专业人才培养。 提升福利彩票公益品牌形象。适应融媒体信息传播模式,建立健全品牌建设和营销宣传工作机制,整合资源开展福利彩票整体营销。加大福利彩票公益宣传力度,创新宣传手段,打造公益品牌,展现福利彩票为民、责任、阳光形象,促进公益金使用和发行销售良性循环、相得益彰。
|
专栏6:福利彩票规范发展工程
|
1.推进福利彩票销售渠道规范化精细化管理:以优化布局、加强服务、提升形象为重点,推动传统销售网点转型发展。加强新渠道拓展,提高购彩便利性。加强精细化管理,搭建渠道分类分级管理体系,强化渠道培训和服务,增强渠道可持续发展能力。 2.提升福利彩票公益品牌形象:适应融媒体信息传播模式,建立健全品牌建设和营销宣传工作机制,整合资源开展福利彩票整体营销。依托福利彩票销售场所,建设集公益宣传、便民服务、彩票销售功能于一体的“福彩公益驿站”。加大福利彩票公益金使用宣传力度,强化信息公开,推动资助项目标识设置全覆盖。 3.省福彩运营大楼项目:新置省福彩中心集销售、兑奖、机房、演播室、维修室、仓储、培训和办公一体的运营大楼,面积约1万平方米。 第六节 做好对口帮扶工作 贯彻落实党委政府决策部署。深入贯彻落实党委政府援藏援疆、东西部协作、挂钩帮扶等部署要求,把保障和改善民生作为对口帮扶工作的出发点和落脚点,坚持走具有民政品牌特色、符合帮扶地实际的支援路子,按照“四个不摘”要求,科学谋划巩固拓展民政领域脱贫攻坚成果同乡村振兴有效衔接,助力帮扶地向第二个百年奋斗目标扎实迈进。 全面加强民政领域帮扶力度。建立健全民政系统对口帮扶工作机制。强化与帮扶地沟通衔接,在政策制定、项目投入、资金支持、人才交流和培训等方面加大倾斜支持力度。坚持精准帮扶,积极争取省级预算内项目资金安排,全力推进帮扶地民政事业持续健康发展。 动员引导社会力量参与对口帮扶。积极引导社会组织、慈善机构、爱心企业、社会工作者等发挥优势,参与对口帮扶工作,从乡村振兴、民生保障、项目援助、消费帮扶、“传帮带”等方面,广泛开展“助老、助残、助医、助学”结对帮扶、慈善公益和志愿服务活动,携手打造具有民政特色帮扶品牌。 第三章 构建基层社会治理新格局 夯实基层社会治理基础,强化城乡社区服务体系建设,发挥社会组织在社会治理中的作用,促进社会工作高质量发展,推进基层社会治理体系和治理能力现代化,加快形成体系完备、共治共享、和谐有序、群众满意的基层社会治理新格局。 第一节 加强完善城乡社区治理 完善党领导的基层群众自治制度。落实好党中央、国务院关于加强基层治理体系和治理能力现代化建设的意见,健全党组织领导的自治、法治、德治相结合的城乡基层治理体系。发挥基层群众性自治组织在城乡社区治理中的基础作用,加强基层群众性自治组织规范化建设,建立城乡基层群众自治领域扫黑除恶常态化工作机制。依法依规做好村(居)民委员会换届选举相关工作,稳步扩大社区居民委员会直接选举范围,力争到2025年直接选举率达到30%以上,推动社区居民委员会设立环境和物业管理委员会,逐步提高村民委员会成员中女性比例。以村级组织换届为契机,推动党的组织有效嵌入村(社区)各类组织。完善社区依法履行职责、挂牌保留目录等清单,改进和规范基层群众性自治组织出具证明工作,开展“社区万能章”3年专项治理行动,推进社区减负增效。 拓宽群众参与基层治理的制度化渠道。健全党组织主导的城乡社区民主协商议事制度,保障村(居)民会议、村(居)民代表会议制度落实,实现村(社区)民主议事厅全覆盖,达到民事民议民决。探索建立乡镇(街道)协商与城乡社区协商的联动机制,不断丰富村(居)民有效参与公共事项决策的形式。制定村庄撤并的审批权限和具体程序,指导村民委员会在村庄撤并中履行民主决策程序。加强村(居)务监督委员会建设,落实村(居)务公开制度,到2025年,村(社区)全部制定或修订村(居)民自治章程、村规民约(居民公约),并在社区治理中发挥重要作用。挖掘、展示和推广优秀村规民约,推动移风易俗,树立文明乡风。 深化乡镇(街道)服务能力建设。开展乡镇政府服务能力建设试点,培育一批乡镇政府服务能力建设典型,以点带面,推动全省乡镇政府服务能力上新台阶。积极推行乡镇(街道)政务服务“好差评”机制。深化乡镇(街道)服务管理体制改革,提高“放管服”承接能力,实行“一站式”服务和“一窗式”办理,推动乡镇(街道)一站式服务中心或便民服务、一体化在线政务服务平台覆盖率达到100%。 加强社区工作者队伍建设。建立社区工作者职业发展体系,建立健全与岗位特点、工作年限、教育程度、专业水平相匹配的社区工作者岗位等级序列,建立社区工作者薪酬体系和待遇正常增长机制。健全完善参加社会保险和缴存住房公积金制度。建立健全城乡社区工作者分级培训制度,支持社区工作者参加社会工作职业资格评价和学历教育等,推动实施对获得社会工作职业资格的给予职业津贴。继续组织实施高校毕业生服务社区计划,引导高校毕业生到社区就业创业。 扩大城乡社区服务有效供给。引导各地将社区服务体系建设作为重要内容纳入国民经济和社会发展规划、国土空间规划和新型城镇化建设工程,强化社区为民、便民、安民功能。创新社区近邻服务模式,完善幼有所育、老有颐养、住有宜居、弱有众扶等服务功能。指导和支持各地实施社区发展行动计划,着力解决社区急难愁盼的突出问题。推动社区服务智能化,建设开发智慧社区信息系统和简便应用软件,提高城乡社区服务效能。推进城乡社区服务标准化建设,建立系统完善、层次分明、衔接配套、科学适用的社区基本公共服务标准体系,开展社区服务质量认证工作。优化城乡社区服务设施布局,加快补齐村级综合服务设施建设短板,加强村级综合服务设施管护,推进城市社区生活性服务综合体建设,深化社区便民惠民服务。引导社会组织、社会工作专业人才、志愿服务组织进入城乡社区,提供专业化、个性化服务。创新城乡社区公共服务提供方式,全面推进政府购买社区服务机制建设,完善政府购买社区服务清单。 第二节 创新社会组织发展 加强党对社会组织的领导。充分发挥社会组织党组织政治引领作用,确保社会组织正确发展方向。坚持党的领导与社会组织依法自治相统一,把党的工作融入社会组织运行和发展过程。推动建立各级社会组织工作协调机制。在社会组织章程中写入党的建设和社会主义核心价值观。完善党建工作创新联盟模式,进一步落实党建工作与登记、年检(年报)、评估“三同步”制度,按照应建尽建原则,持续推进社会组织党的组织和党的工作从有形覆盖向有效覆盖转化。以政治建设为统领,以提升组织力为重点,不断提高社会组织党组织建设质量。培养社会组织专职党务工作者队伍,鼓励社会组织负责人和党组织书记依法依规交叉任职,促进党的建设与业务发展深度融合,确保党组织有效引导和监督社会组织依法执业、诚信从业,有效发挥党组织保证政治方向、推动事业发展、团结服务群众、促进社会和谐等作用。 推动社会组织高质量发展。推进社会组织直接登记改革,培育发展行业协会商会类、科技类、公益慈善类、城乡社区服务类社会组织。培育扶持社区社会组织,研究制定未达到登记条件的社区社会组织管理工作规程。持续深化行业协会商会改革,总结脱钩改革经验,组织实施以“查漏项、补短板、促发展”为主题的脱钩改革“回头看”,巩固脱钩成果,在服务企业发展、规范市场秩序、开展行业自律、维护会员权益、调解贸易纠纷等方面发挥行业协会商会作用,使之成为推动经济发展的重要力量。强化社会组织发展扶持措施,推动社会组织孵化基地建设,落实国家对社会组织各项税收优惠政策、公益慈善事业捐赠税收优惠制度。创新社会组织服务巩固脱贫攻坚成果助力乡村振兴模式。 完善社会组织监管。推进社会组织年检改年报改革,以年报促规范。加强社会组织事中事后监管,开展评估、约谈、双随机抽查、财务抽查审计等工作,促进社会组织依法依规运行。完善社会组织法人库建设,加强社会组织活动异常名录和严重违法失信名单的有效归集和信息公开,推进部门联合惩戒。优化“互联网+”社会组织管理服务,完善“一网一号一平台”社会组织信息化体系,推动事前审批和事中事后监管信息深度融合,推进大数据监测分析和预测预警,强化线上线下一体化监管。加大执法力度,完善快速反应机制和综合执法机制,常态化开展非法社会组织打击工作。 强化社会组织自身建设。引导社会组织依法依规开展活动,完善以章程为核心的法人治理结构,建立完善民主决策、科学管理、自我约束、规范发展的内部运行机制,使社会组织成为独立承担法律责任、权责明确、运转协调、制衡有效的法人主体。加强社会组织诚信自律建设,增强社会组织服务功能,充分发挥社会组织服务国家、服务社会、服务群众、服务行业的积极作用。 第三节 健全社会工作和志愿服务体系 构建以基层社会工作站为基础的社会工作服务体系。健全党委领导、政府负责、群团助推、社会协同、公众参与的社会工作统筹机制,形成分工协作、齐抓共管、高效顺畅的工作格局。建立区县—街镇—村居三级社会工作服务体系,按照“有场地、有设备、有人员、有服务功能、有工作流程、有规章制度”的标准,实现乡镇(街道)社会工作服务站全覆盖,村(社区)都有社会工作者提供服务,把基层社工站打造成落实落细为民服务的一线阵地,以规模化社会工作服务站和专业化人才队伍提升基层服务水平。健全社区、社会组织、社会工作“三社联动”机制,有效整合志愿者和慈善资源,推动社会工作融入社会治理格局。 强化社会工作专业人才队伍建设。健全社会工作人才薪酬待遇和激励保障机制,引导动员各领域社会工作从业人员参加全国社会工作者职业水平考试,获得相应职业资格。支持高等院校强化优化相关领域课程设置,增设相关领域硕士专业学位社会工作专门方向。建立分级培养机制和分类培训体系,健全继续教育和督导培养制度,培养一批社会工作专业领军人才,建设一批社会工作专业人才基地,全面提升队伍专业化水平。配合有关部门加大事业单位、基层经办机构、社区和社会服务机构社会工作岗位开发设置力度,加强社会工作专业人才配备使用。推动将社会工作专业知识纳入党校培训课程,提升社会工作普及率。 提升社会工作服务机构能力。优先发展以救助对象、老年人、残疾人、困境儿童、农村留守人员、流浪乞讨人员等特殊困难群体为重点服务对象和以婚姻家庭、精神卫生、教育辅导、就业援助、职工帮扶、犯罪预防、禁毒戒毒、矫治帮教等为重点服务领域的社会工作服务机构,分领域制定社会工作服务机构的标准和规范,打造一批社会工作服务品牌。推动社会工作服务机构党的组织和工作覆盖,支持社会工作行业组织发展,加强行业自律和管理,促进社会工作服务机构健康有序发展。 健全政府购买社会工作服务长效机制。发挥财政性资金引导作用,统筹彩票公益金和困难群众救助补助等资金支持开展社会工作和购买服务,积极引导慈善等社会资金投入社会工作领域。健全社会工作服务项目资金管理、评审评价、购买服务、绩效评估等系列制度,规范项目购买和服务管理,保障社会工作专业作用发挥。 推动志愿服务持续健康发展。贯彻落实《福建省志愿服务条例》,加强志愿服务行政管理,推动出台规范志愿服务事业发展的政策措施。培育发展志愿服务组织,依法做好志愿服务组织登记管理工作,依法规范志愿服务组织活动。推广应用全国志愿服务信息系统,推动乡镇(街道)、城乡社区依托社区综合服务设施、社会工作服务站(室)建设志愿服务站点,为群众参与和接受志愿服务提供便利条件。到2025年,全省注册志愿者占总人口比例超过18%。加强志愿服务记录和证明出具工作,持续推进志愿服务信息数据的归集和管理。配合有关部门进一步健全志愿服务激励嘉许、保险保障等制度,完善新时代文明实践志愿服务体系,鼓励开展志愿服务“时间银行”等实践,推动志愿服务制度化常态化发展。完善“社会工作者+志愿者”联动机制,逐步实现社会工作者与志愿者协同服务模式常态化,形成社会工作人才引领志愿者、志愿者协助社会工作人才开展服务的良性互动。推动养老机构、儿童福利机构、未成年人救助保护机构、婚姻登记机关、城乡社区等建立相对稳定的志愿服务队伍,在社会救助、移风易俗、养老助残、儿童福利和保护等领域组织开展专项志愿服务活动,推动民政领域志愿服务精准化、常态化、专业化。 第四节 推进慈善事业健康发展 完善慈善事业政策法规体系。贯彻落实《福建省慈善事业促进办法》,重视发挥慈善事业在第三次分配中的积极作用,加强社会救助、社会福利制度同慈善事业制度有机衔接。协调落实和强化慈善事业在税收、政府购买服务等方面的激励扶持政策,鼓励发展慈善组织和慈善信托。探索建立慈善力量参与应对突发事件的体制机制。畅通慈善领域投诉举报渠道,加强日常监管检查力度,及时查处违法违规行为。 激发慈善事业发展活力。鼓励互联网+慈善模式创新、技术创新、管理创新,加大对互联网慈善的引导支持力度。推动建立我省慈善表彰制度,广泛动员社会各界参与慈善活动。探索搭建慈善供需对接平台,引导慈善资源与慈善需求有效对接。加大慈善宣传力度,促进慈善交流、展示,弘扬慈善文化,传播慈善精神。加强慈善知识和业务技能培训,提升慈善工作业务水平。进一步优化慈善组织年度报告、等级评估、公开募捐资格管理等制度,推动慈善组织信息公开,加强慈善活动监督,规范慈善主体行为,促进慈善事业健康发展。
|
专栏7:构建基层社会治理新格局重大工程
|
1.城乡社区综合服务设施:按照每百户居民拥有综合服务设施面积不低于30平方米的标准,到2025年底,城乡社区综合服务设施建设水平得到进一步提升。 2.基层社会工作服务站点:按照“一年覆盖、两年规范、三年提升”的工作目标,全面推进乡镇(街道)社会工作服务站建设。2021年,按照“有场地、有人员、有项目”的标准,实现全省1107个乡镇(街道)社会工作服务站全覆盖;2022年,按照“有服务标准、有工作流程、有规章制度、有专业功能”的标准,实现站点规范化建设;2023年底前,实现以规模化、专业化的社会工作服务夯实基层为民平台,提升民生服务效能。 3.社会工作人才队伍:到2025年,全省力争实现每万人拥有持证社工10人,建立一支门类齐全、结构合理、专业精湛的社会工作人才队伍。 第五节 优化区划地名管理与服务 优化行政区划设置。贯彻落实《行政区划管理条例》及《行政区划管理条例实施办法》,紧紧围绕省委、省政府中心工作,着眼于服务经济社会发展,按照调结构、优空间、促转型、提效能的要求,审慎稳妥优化行政区划设置。严格行政区划调整审核审批程序,进一步健全完善行政区划调整专家论证、风险评估、征求意见、实地调查等工作制度,提升行政区划设置的科学性、规范性、有效性。推动对本级政府审批的行政区划调整的效果评估。 着力推进地名管理和公共管理服务。贯彻落实《地名管理条例》,切实加强地名命名更名管理,增强地名管理的科学性,促进地名管理规范有序。积极推广标准地名,加强对地名使用的监督管理,引导社会各界规范使用地名。加大地名管理专业人才培养力度,建立地名管理专家库。大力推进地名公共服务,拓展服务形式和内容,提升地名管理服务效能。加强地名文化遗产保护,传承和弘扬优秀传统地名文化。完善区划地名信息库,利用“互联网+”技术进一步完善地名数据。加强区划地名信息的大数据应用,为社会提供高效、优质、便捷的信息服务。 加强行政区域界线管理。坚持有利于巩固勘界成果、保持行政区域界线走向明确、维护边界地区社会稳定的原则,依法推进第四轮省(县)界和第三轮乡界联检,启动实施第五轮省(县)界和第四轮乡界联检,及时妥善解决联检发现的相关问题。加强界线界桩管护员队伍建设,做好行政区划变更后的勘界工作。采取全域排查与重点地段排查相结合的方式,重点加强县界争议隐患排查,妥善管控分歧,及时处置因行政区域界线认定不一致等引发的边界争议问题。建立健全信息共享、定期会晤、联合预防、联合调处、应急处理等长效工作机制,切实维护边界地区和谐稳定。充分发挥联席会议制度作用,宣传界线联检和平安边界建设工作典型,开展形式多样的平安边界建设活动,增强边界地区干部群众遵守法定行政区域界线意识,推动平安边界建设和边界文化建设有机结合,深化平安边界建设文化内涵,为边界地区经济社会发展营造良好氛围。
|
专栏8:优化区划地名管理与服务工程
|
1.行政区划调整制度规范:进一步健全完善行政区划调整专家论证、风险评估、征求社会公众等意见、实地调研等工作制度,通过规范行政区划调整酝酿、申报、审批程序,提升行政区划设置科学化、规范化、有效性。 2.行政区划调整:落实《行政区划管理条例》及其实施办法,审慎稳妥开展行政区划调整审核。 3.地名管理服务:深化地名普查成果转化,发挥地名信息基础性、服务性作用,服务于人民群众生产生活,满足多元化地名需求。 4.标准地名推广:加强地名用字、拼写管理,规范全国各类型地名标志标识,推广标准地名使用。 第四章 优化基本社会服务 及时回应残疾人、儿童、婚姻当事人、流浪乞讨人员等群体的现实关切和迫切需求,立足保基本、兜底线、可持续,以惠民利民为导向,推动基本社会服务精准化、高质量发展。 第一节 推进未成年人保护体系建设 健全完善未成年人保护法规政策。贯彻落实《中华人民共和国民法典》和《中华人民共和国未成年人保护法》,构建以“家庭监护为主体、社会监护为补充、国家监护为兜底”的监护制度,形成家庭、政府、社会“三位一体”的未成年人保护合力。加强国家兜底监护体制机制建设,建立健全民政部门长期监护、临时监护措施。完善未成年人生活保障、康复治疗、助医助学等政策措施。建立“发现报告、应急处置、评估帮扶、监护干预”的未成年人保护联动响应机制。推动修订《福建省实施〈中华人民共和国未成年人保护法〉办法》,形成上下衔接的法规政策体系。 有效发挥未成年人保护工作协调机制作用。建立健全省未成年人保护工作协调机制,协调督促有关部门落实职责,及时督办和处置侵害未成年人合法权益事件。动员村(居)委、社会组织、社会工作者和志愿者开展有利于未成年人健康成长的社会活动和服务,引导社会各界关心关注和积极参与未成年人保护工作。推动形成“党委政府领导、民政部门牵头、相关部门各司其职、社会力量广泛参与”的未成年人保护工作格局。 加强未成年人监护能力建设。按照“家庭尽责、政府主导、社会参与”的原则,强化家庭监护主体责任,提升家庭监护能力。完善应急处置机制,依托未成年人保护机构搭建民政和相关部门联动响应的一体化平台。建立监护评估机制,加强危机干预和家庭监护能力评估体系建设。指导村(居)委会等及时报告和处置侵害未成年人合法权益事件。配合相关部门加大对不依法履行监护权的未成年人父母及其他监护人处置力度。
|
专栏9:未成年人保护能力提升工程
|
1.提升服务能力:推动乡镇(街道)设立未成年人保护工作站或者指定专门人员,到2025年底,乡镇(街道)未成年人保护工作站或未成年人保护工作专干实现全覆盖。推动村(居)委会设立专人专岗,做好未成年人保护工作。加大村(居)儿童主任培训力度,参训率达到100%。 2.加强设施建设:到2025年底,实现市、县(区)未成年人保护机构全覆盖。提高未成年人保护机构标准化、规范化水平。 第二节 加强婚姻登记管理和服务 健全婚姻登记管理制度。贯彻实施《中华人民共和国民法典》,出台《福建省婚姻登记工作规范》,继续推进婚姻登记规范化建设,依法开展婚姻登记。加强婚姻登记领域信用体系建设,推进婚姻登记严重失信当事人信用约束和联合惩戒,建立弄虚作假骗取婚姻登记的纠错机制。健全涉外婚姻登记管理制度。 提升婚姻登记管理服务水平。丰富结婚登记颁证仪式,加强家庭文明建设,弘扬家庭美德。提高婚姻家庭辅导服务质量,引导社会工作专业力量、志愿者和社会组织发挥积极作用,为有需求的当事人免费提供法律咨询、心理疏导等服务,促进家庭和谐和社会稳定。推进“互联网+婚姻”,提升婚姻登记工作数字化、精细化和智能化水平,扎实开展婚姻登记历史数据补录,完善婚姻登记信息数据库。深入推进婚俗改革,倡导和推广健康文明、节俭适度的婚俗文化。开展形式多样的婚姻家庭文化活动,弘扬社会主义核心价值观。 第三节 促进殡葬事业健康发展 补齐殡葬服务设施短板。落实殡葬服务设施设备标准要求,加快补齐殡仪馆、公益性公墓(骨灰堂)等殡葬设施及相关服务短板,推动形成覆盖城乡、布局合理、功能齐全、便民惠民、绿色文明的基本殡葬服务网络。加快老、旧殡仪馆升级改造,对已达到强制报废年限和不符合国家环境保护标准的火化设备进行更新改造。推动殡葬公共服务设施纳入当地国土空间规划,鼓励有条件的市县组织制定市县城乡公益性安葬(放)设施专项规划。大力推进城乡公益性安葬设施建设,优先发展公益性骨灰楼堂,统筹发展公益性公墓,原则上每个市、县至少规划建设1个城市公益性安葬设施;农村地区以村(联村)或乡镇为单位规划建设公益性安葬设施,加快对原有公共墓地和集中埋葬点资源整合。鼓励在经营性安葬设施内划出一定区域,提供公益性安葬服务。 优化殡葬服务供给与管理。健全基本殡葬服务保障制度,持续落实免除困难群众基本殡葬服务费政策。鼓励有条件的地区适度增加免费项目,着力将服务保障内容向节地生态安葬延伸覆盖。规范殡葬服务管理,落实属地管理和部门监管责任,强化殡葬服务事业单位公益属性,增强殡葬中介机构、服务企业规范诚信经营意识,健全殡葬领域人才培养和激励机制,不断提升殡葬服务规范化、优质化水平。建立全省联网的殡葬信息管理系统,推动殡葬服务与“互联网+”融合发展,探索推广远程告别、网络祭扫等殡葬服务新模式,为群众提供更加便捷透明的殡葬服务。 深入推进殡葬移风易俗。巩固和提高遗体火化率,因地制宜推广节地生态葬式葬法,持续抓好文明殡葬建设,强化示范引领和宣传引导,提高群众认同度参与度。深入实施违建墓地专项整治成果巩固提升行动,进一步严控增量、消减存量,着力加强源头治理,建立长效监管机制,坚决遏制散埋乱葬现象。充分发挥党员干部模范带头作用,健全红白理事会及村规民约,持续深入推进丧葬礼俗改革,大力推行文明节俭治丧,弘扬优秀殡葬文化,遏制重殓厚葬等陈规陋俗,引导树立文明、健康、绿色殡葬新风尚。
|
专栏10:社会事务服务设施建设工程
|
1.实现婚姻登记业务数字化:广泛开展婚姻登记网上预约服务,全面推广高拍仪、人像采集、指纹采集、人脸识别等设备应用,推进婚姻登记电子证照生成、应用工作,实现婚姻登记业务一体化、智能化。 2.县级殡葬服务设施项目:推动县(市、区)公益性骨灰安葬(放)设施,到2025年底,实现全覆盖。对已达危房标准、设施设备陈旧的地市和县(市、区)殡仪馆实施改扩建。在部分地级市、县(市、区)实施节地生态型公益性公墓示范项目。对已达到强制报废年限或不符合国家环保标准的地市和县(市、区)火化设备进行更新改造。根据规划和需要,在现有公墓等安葬设施和适当场所为不保留骨灰者和遗体器官捐献者建设统一的纪念载体。 第五章 促进养老服务业健康发展 积极应对人口老龄化,围绕老有颐养目标,加大政府统筹引导力度,持续完善居家社区机构相协调、医养康养相结合的养老服务体系,健全高龄、失能老年人长期照护服务体系,强化信用为基础、质量为保障、放权与监管并重的服务管理体系,优化养老服务供给结构,持续改善养老服务质量,保障老年人基本养老服务,有效满足老年人多样化、多层次养老服务需求。 第一节 加强养老服务保障 加强基本养老服务。建立基本养老服务清单,逐步丰富发展服务项目。完善经济困难的高龄、失能老年人补贴制度,因地制宜健全动态调整机制,提高补贴标准精准度和有效性,强化与残疾人两项补贴、社会救助等政策的衔接。推进城乡养老服务均等化,建立老年人综合能力评估体系,通过政府购买服务等方式,统一开展老年人能力评估,评估结果作为老年人获取补贴、接受基本养老服务的参考依据。 夯实兜底性养老服务。做好城乡特困人员集中供养工作,提升特困人员供养服务设施(敬老院)集中供养和失能照护能力。根据经济社会发展水平,合理确定兜底性养老服务的对象、内容和标准,重点关注特困、低保、高龄、失能、重残、留守、空巢、独居、计划生育特殊家庭等困难老年人的特殊需求。全面建立并落实特殊困难老年人定期探访制度。 完善多层次长期照护保障。配合有关部门推进福州市长期护理保险制度试点工作,并适时总结经验,根据国家统一部署适当扩大试点范围。推动建立长期照护服务项目、标准、质量评价等行业规范。鼓励发展商业性长期照护保险产品,逐步建立老年人长期照护、康养结合、医养结合等综合养老保障计划,健全养老、康复、护理、医疗等服务保障体系。充分发挥社会救助、社会福利、慈善事业、商业保险有益补充作用,保障不同层面照护需求。 第二节 扩大养老服务供给 完善居家养老支持措施。推动各地普遍建立家庭养老支持政策,支持具备条件的各类服务机构承接运营社区养老服务设施,积极发展“家庭养老床位”,不断健全发展、建设、运营和管理等政策。推动失能失智和高龄老年人家庭照护者公益培训、困难老年人家庭适老化改造等工作,并纳入政府购买养老服务目录。探索“物业服务+养老服务”模式,支持有条件的地区探索开展失能失智老年人家庭照护者喘息服务。 优化社区养老服务设施布局。推进网格化布局、标准化建设,在街道层面建设居家社区养老服务照料中心,在社区层面建设小型居家养老服务站点,连点成线、连线成面,着力补齐设施欠账。大力推进新建城区、新建居住(小)区按标准配套建设社区养老服务设施,配建设施达标率达到100%。推进老旧城区和已建居住(小)区基本补齐社区养老服务设施,推动构建城市地区养老服务“一刻钟”服务圈。加强社区养老服务设施使用管理,支持将社区养老服务设施低偿或无偿用于普惠型养老服务。 加快发展“全龄化”社区家园模式。鼓励各地建设兼具全日托养、日间照料、上门服务、区域协调指导等综合功能的社区嵌入式养老服务中心,推进发展居家社区机构相协调的“全龄化”社区养老模式,让老年人在不离开熟悉社区的前提下享受专业化养老服务。细化居家社区养老服务内容,规范政府购买服务,促进信息化建设,健全居家社区养老专业化服务组织准入和退出机制,完善服务监管和评估体系等。 推进多层次养老机构建设。深化公办养老机构改革,坚持公办养老机构的公益属性。优化城乡养老机构床位结构,提高护理型床位占比,到2025年,全省养老机构护理型床位占比超过60%。每千名老年人拥有养老机构护理型床位数达到10张。聚焦高龄及失能失智老年人长期照护服务的刚性需求,支持每个县建设一所老年人养护院,服务高龄及失能失智、残疾等老年人群体。引导养老机构依托新兴技术手段,构建“互联网+养老服务”和智慧养老模式。鼓励养老机构向家庭提供生活照护、康复护理、精神慰藉、紧急救援等专业服务。鼓励农村集体建设用地优先用于发展养老服务,逐步提高民办养老机构一次性开办补助、床位运营补贴水平。积极引导社会力量打造综合型养老社区、医养结合型养护中心,发展健康养老、生态养老、旅居养老、文化养老等新型养老模式。到2025年,新增各类养老床位不少于5万张。 有效拓展农村养老服务。推动农村养老服务设施建设纳入乡村振兴战略重要内容,加强与新农村建设、农村危房改造等政策衔接。继续推进乡镇敬老院转型升级,整合乡镇片区资源,打造农村区域性养老服务中心,增加照护型床位,开辟失能老人、残疾老人照护单元。优先保障生活不能自理特困人员集中供养,确保有集中供养意愿的特困人员全部落实集中供养。广泛发展互助式养老服务。探索建立符合农村实际、适应农村养老服务发展的运行机制,实现“有人管事、有钱办事、有章理事”。全面建立农村留守老人关爱服务工作机制和基本制度,逐步健全养老服务关爱体系。 推进养老服务适度普惠。大力发展普惠养老服务,为中低收入家庭老年人提供价格适中、方便可及、质量可靠的养老服务。吸引更多社会力量参与开展普惠养老服务,推动各级党政机关和国有企事业单位培训疗养机构转型为养老服务设施,并支持其可持续发展。支持国有经济加大对养老服务的投入,积极培育发展以普惠型养老服务等为主责主业的公共服务功能国有企业。 不断满足老年人精神文化需求。健全老年人精神关爱、心理疏导、危机干预服务网络,发挥家庭在养老服务中的基础性作用,加强对老年人的情感关怀和心理沟通。鼓励城乡社区为老年人精神关爱提供活动场地、工作条件等支持。注重发挥基层老年协会作用,依托乐龄学堂、幸福院、老年大学、老体协等组织老年人开展文化娱乐、学习教育、体育健身等活动。发挥报刊、广播电视、网站、微信、微博、手机客户端等媒体作用,深入开展养老服务相关法规、政策宣传,弘扬孝亲敬老传统美德,在全社会营造尊老、爱老、敬老、孝老的良好氛围。 第三节 提升养老服务质量 推进医养康养相结合。推动社区养老服务设施与社区卫生服务站、护理站或其他医疗设施邻近设置。配合卫健、医保等部门推动医养结合,完善医养结合配套政策。支持各类养老服务机构与医疗卫生机构开展多种形式合作,为养老服务机构入住老年人提供多样化、多层次的医疗卫生服务。对养老机构设置的医疗机构,符合条件的按规定纳入基本医疗保险定点范围。根据医保基金水平,积极探索将符合条件的家庭病床、安宁疗护等医疗费用纳入基本医疗保险支付范围。鼓励建设养老与健康、养生、文化、休闲、度假相结合的康养项目,打造清新福建高端养老品牌。 加强养老人才队伍建设。积极开发老龄人力资源,健全人才教育培训体系。推进养老服务相关专业教育体系建设,提高产教融合水平。实施职业技能提升行动,建立养老服务分级分类培训体系,加强实训基地建设,扩大培训范围,提高培训频次,力争培养培训养老护理员5万人、养老院院长1000人、专兼职老年社会工作者5000人。支持有条件的地区制定入职补贴、积分落户、免费培训和工龄补贴等优惠政策。举办养老护理员职业技能竞赛,开展养老护理员褒扬活动。将养老服务纳入政府购买社会工作服务项目,支持社会工作服务机构开展特色养老服务。推动实现每千名老年人、每百张养老床位配1名社会工作者。 强化养老服务综合监管。按照“谁审批、谁监管;谁主管、谁监管”原则,建立职责明确、分工协作、科学有效的综合监管制度,建立跨部门综合监管体制。实行养老服务机构分类管理,逐步建立全覆盖、全方位、全过程的综合监管格局。加强公建民营养老服务机构监管,完善退出保障机制。加大“互联网+”监管的应用,加强民政与消防、食品安全、卫生等专业监管信息联动、共享,推动联合监管、联合执法、联合惩治。开展养老服务机构等级评定及服务质量日常监测,提升养老机构规范化水平。加强养老服务行业信用体系建设。建立“红黑名单”制度,定期向社会公布。对严重失信的养老服务机构和相关人员,依法严厉查处。 提升应急救援能力。构建“分层分类、平战结合、高效协作”的养老服务应急救援体系。统筹疫情防控和应急救援要求,新建和改扩建养老服务配套设施,配备必要的防疫物资和应急设施设备。鼓励有条件的地方建立区域性养老应急救援中心,负责指导本区域养老服务应急救援体系建设。 加强风险监测与防控。建立健全养老服务安全风险分级管控和隐患排查治理的制度规范,实现养老服务机构安全风险自辨自控、隐患自查自治,提升安全生产整体防控能力。开展常态化非法集资识骗防骗教育宣传,增强老年人群体识别防范能力。 第四节 壮大养老服务产业 积极引导社会力量参与。鼓励支持各类市场主体参与养老服务业,推动养老事业和养老产业协同发展,增强多层次多样化供给能力,实现社会效益和经济效益相统一。大力发展民办养老机构,逐步形成以社会力量为主体的养老服务格局。支持养老服务机构规模化、连锁化发展,打造一批具有影响力和竞争力的养老服务商标品牌。培育壮大一批专业化服务组织,促进养老服务市场发展。积极培育养老服务行业组织,发挥行业协会推进养老服务业高质量发展的积极作用。 发展养老服务新业态。发展银发经济,实施“养老服务+行业”行动,创新和丰富养老服务产业新模式与新业态,加强与田园旅游、红色文化、生态康养等资源相结合,拓展旅居养老、文化养老、健康养老、养生养老等新型消费领域。支持各地建设具有配餐、送餐功能的养老服务“中央厨房”,科学布局长者食堂和老年人助餐点,解决老年人就餐难题。加快推进森林康养产业发展,合理利用农村未承包的集体所有的部分土地、山林、水面、滩涂发展养老产业。 促进老年用品产业发展。鼓励支持企业研发生产可穿戴、便携式监测、居家养老监护等智能养老设备以及适合老年人的日用品、食品、保健品、服饰等产品用品,提高产品安全性、可靠性和实用性。发展适老康复辅助器具产业,在养老机构、社区设立康复辅助器具配置服务(租赁)站点。支持商业保险公司创新产品设计,将老年人急需的康复辅具配置纳入保险支付范围。 促进“互联网+”养老服务业发展。促进云计算、大数据、人工智能、物联网、区块链等新一代信息与通信技术在养老领域的深度应用,提高公共服务和决策水平。依托全省养老服务综合信息平台,对接“金民工程”全国养老服务信息系统,建立养老服务机构信息联动机制。整合利用互联网、移动终端、信息平台、公共服务等资源,推动养老领域公共数据开放共享,为老年人提供“点菜式”就近便捷养老服务。
|
专栏11:推进养老服务健康发展工程
|
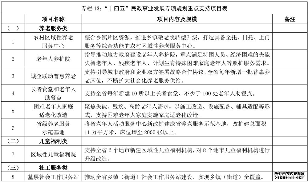
1.特殊困难老年人家庭适老化改造:聚焦失能、残疾、高龄老年人需求,以施工改造、设施配备、辅具适配等形式,支持困难老年人实施家庭适老化改造。 2.居家社区养老服务网络建设:支持建设连锁化运营、标准化管理的示范性居家社区养老服务网络,形成街道层面区域养老服务中心和社区层面嵌入式养老服务机构衔接有序、功能互补的发展格局,为居家社区老年人提供失能护理、短期托养、心理慰藉等服务。 3.养老机构护理能力提升:鼓励养老机构向社区提供居家上门、康复训练、助餐、培训支持等服务。支持县(市、区)优化养老机构的床位结构,提升护理型床位比例。到2025年,全省护理型养老床位占比(护理型养老床位数量/养老机构总床位数量)超过60%。 4.城企联动普惠养老专项行动:引导城市政府和企业双方签署战略合作协议,在“社区、医养、学习、旅居”4类项目上加大策划储备力度,每年新增一批普惠型养老床位,不断扩大社会化养老服务供给。 5.老年人养护院建设:指导推动地方政府建设老年人养护院,重点满足特困人员、经济困难的失能失智老年人、残疾老年人、计划生育特殊困难家庭老年人等照护服务需求。鼓励有条件的公办服务设施通过承包经营、委托运营、联合经营等方式,引入企业或社会服务机构参与运营管理。 6.促进农村养老服务提质升级:整合乡镇片区资源,推进乡镇敬老院转型升级,打造具备全托、日托、上门服务等综合功能的农村区域性养老服务中心;继续加强农村幸福院建设和运营管理,开展运营质量提升专项行动,提升服务水平。 7.长者食堂和老年人助餐点建设:每年新建10所以上长者食堂,同时依托现有养老服务设施建设不少于100处老年人助餐点。 8.医养康养高端养老项目建设:每个设区市建设不少于1个医养康养相结合的高端养老项目,打造“清新福建 颐养福地”养老服务品牌。支持泰宁、武夷山建设全国养老服务改革试点县工作。 9.应急救援能力提升:统筹疫情防控和应急救援要求,新建和改扩建若干具备综合应急救援能力的养老服务设施,配备必要的防疫物资和设施设备。推动具备条件的公办养老机构配备应急防护物资、隔离设施,建立完善应急预案,培养培训专业养老服务应急队伍,定期分类开展应急演练,加强应急能力建设。鼓励有条件的民办养老机构提升应急救援能力。 10.省级养老服务示范基地。将省老年人活动服务中心新改扩建成省养老服务示范基地,改扩建总面积11万平方米,床位增至2000张以上。 第六章 推动老区苏区振兴发展 革命老区是新中国的摇篮,老区人民为中国革命取得最后胜利付出了巨大牺牲,作出了极大贡献。由于自然、历史等多重因素影响,一些老区经济欠发达,社会事业发展相对滞后。“十四五”期间,民政部门要主动融入乡村振兴工作大局,积极配合发改、农业农村等部门,采取有力措施,推动老区苏区振兴发展。 第一节 加大对老区苏区建设扶持力度 用足用好老区苏区扶持政策。充分发挥好老区扶建领导小组牵头协调、统筹推进的作用,协调推动成员单位在政策、技术、项目、资金、人才等方面加大对困难老区苏区的倾斜支持。积极配合省人大开展《福建省促进革命老区发展条例》执法检查,推动建立促进革命老区发展的评估机制,长期开展促进老区发展的评估工作。统筹抓好老区苏区扶持政策、乡村振兴发展政策在民政领域的衔接落实,推动我省有关民政建设项目列入中央预算内投资并按中西部地区政策执行,争取中央彩票公益金对我省老区苏区民政事务更大支持;在安排我省民政项目资金时,对我省原中央苏区、闽东苏区和其他困难老区县给予优先安排和倾斜支持。推动老区巩固拓展脱贫攻坚成果同乡村振兴有效衔接,积极争取中央财政资金投入,扶持老区村的基础设施、社会事业和生产发展项目,培育、壮大老区乡村特色产业,助力老区乡村振兴。 引导和动员社会力量参与老区扶建工作。坚持以“自愿参与、因地制宜、精准结对、共同发展”为原则,继续深化“阳光1+1牵手计划”,巩固脱贫攻坚成果,促进乡村振兴发展。在千家社会组织与千个老区村签约结对的基础上,抓好共建协议的落地落细,实现双方共同发展的目标;积极推广各地形成的经验典型,进一步打造“阳光1+1牵手计划”的工作品牌,形成社会力量参与老区建设的长效机制;深入挖掘社会组织和广大爱心人士参与老区建设的好经验好做法和感人事迹,加强宣传引导,营造全社会踊跃参与老区村建设的良好氛围。 第二节 加强革命“五老”人员优待工作 对革命“五老”人员实施动态管理。持续落实革命“五老”人员定期生活补助标准与重点抚恤优待对象定期抚恤标准同步增长机制。规范革命“五老”人员医疗补助资金使用管理,落实革命“五老”人员医疗待遇。鼓励各地出台革命“五老”遗偶关爱帮扶措施。 第三节 弘扬红色文化和老区精神 把握好新时代新征程老区宣传工作的正确方向。充分发挥红色文化的教育引领作用,始终把老区人民永远跟党走作为老区宣传工作的主旋律,把弘扬老区精神、传承红色基因作为老区宣传工作的主题。多角度宣传中央和各级党委、政府扶持老区发展的政策措施,进一步在全社会营造了解老区、关心老区、支持老区的良好氛围,支持办好《红土地》等宣传刊物,发挥《红土地》宣传阵地作用。 加大非文物保护单位革命遗址的保护利用。加强红色资源的保护、开发和利用,充分挖掘革命遗址的红色内涵。健全革命遗址基础数据库、非文物保护单位革命遗址保护修缮项目储备库,按照申报一批、储备一批、跟进一批的思路做好保护利用工作。加强资源整合,坚持先行保护、逐步修缮、长效管理、合理利用的原则,将革命遗址保护利用与历史文化名城名镇名村和传统村落保护、美丽乡村建设、红色旅游、小城镇综合改革建设相结合,融入当地经济社会发展全局。用好省革命老区发展(革命遗址保护利用)专项资金,完成不少于200个非文物保护单位革命遗址的修缮维护。
|
专栏12:推动老区苏区振兴发展重大工程
|
1.助力老区苏区乡村振兴:省革命老区扶建领导小组统筹协调省直相关成员单位,围绕“产业兴旺、生态宜居、乡风文明、治理有效、生活富裕”乡村振兴战略,按照老区“同等优先、适当倾斜”的原则,助力老区苏区乡村振兴。 2.“阳光1+1牵手计划”:持续推动千家社会组织与千个老区村结对共建,携手老区村共建共发展。 3.非文物保护单位革命遗址保护利用:用好省革命老区发展专项资金,完成不少于200个革命遗址保护利用。 第七章 深化闽台民政领域交流合作 加强闽台养老领域交流合作。引进台湾知名养老服务集团和连锁机构,向台商投资区、特色产业园区集聚,建立海峡两岸养老服务业合作开发示范区,打造闽台养老合作品牌。探索打造福建版“长庚养生文化村”,建设具有福建特色的养老社区。抓好闽台养老服务人才交流,每年组织一批参访团赴台交流,鼓励台湾专业培训机构来闽考察交流,加强两岸养老服务产业领域创新人才培养。 推动闽台基层社区交流合作。继续承办海峡两岸社区治理论坛,深化两岸基层社区互动。推动平潭、厦门、福州等地将有意愿参加社区管理服务的台湾居民,通过相关选聘程序吸纳到村(居)委会成员中。鼓励台湾居民参与小区业委会、村(居)民代表、村(居)务监督委员会、民主协商理事会、社区志愿者等城乡社区群众组织。 拓展闽台婚姻家庭交流合作。探索有效途径,拓展涉台收养家庭到大陆寻根回访,建立闽台儿童福利机构对接机制,开展儿童福利工作交流研讨,积极争取融入海峡论坛框架。推动闽台婚姻家庭领域交流,搭建交流沟通平台,打造交流交往品牌,形成参与度高、覆盖面广、互动性强的两岸婚姻家庭领域交流模式。 探索闽台社会工作融合发展。鼓励台湾同胞加入我省经济、科技、文化、艺术类专业性社团组织。在闽台湾科技人员可担任社团理事及以上职务。推动采认台湾社会工作者职业证书,开发面向台湾社工的专门岗位,打造一批两岸共创社会工作服务品牌,引导台湾社工赴闽就业创业。 第八章 强化规划实施保障 坚持和加强党的全面领导,加强民政法治和标准化建设,拓展资金、人才、数字建设等要素支撑渠道,强化组织实施,确保规划顺利实施,各项目标任务如期完成。 第一节 全面加强党对民政事业的领导 坚持以习近平新时代中国特色社会主义思想为指导,坚决维护习近平总书记党中央的核心、全党的核心地位,坚决维护党中央权威和集中统一领导,全面贯彻新时代党的建设总要求和新时代党的组织路线,将全面从严治党贯穿于民政部门党的建设和党内生活各方面,将习近平总书记对福建工作的一系列重要讲话重要指示批示精神,以及关于民政事业的重要指示批示精神贯穿于民政事业发展改革全过程,进一步聚焦巩固拓展脱贫攻坚兜底保障成果,聚焦特殊群体,聚焦群众关切,扎实履行基本民生保障、基层社会治理、基本社会服务等职责,坚持以党的政治建设为统领,发扬充沛顽强的斗争精神,持续改进作风,勇于担当作为,践行“民政为民、民政爱民”工作理念,深入推进精神文明建设,以坚强的政治保证,在全方位推进高质量发展超越中,推进福建民政工作不断开创新局面。 第二节 完善民政法治和标准化建设 坚持以习近平法治思想为指导,加强民政法治建设。推动出台民政地方性法规规章,完善社会救助、社会组织、社会福利、社会事务、基层民主等方面的法规体系。强化民政行政执法队伍和行政执法能力建设,规范落实“双随机一公开”制度。深入实施《中华人民共和国民法典》《中华人民共和国慈善法》《福建省志愿服务条例》《福建省促进革命老区发展条例》《福建省农村留守儿童关爱保护办法》等法律法规文件。建立民政系统学习法律知识、增强法治意识、自觉遵守法律的制度,提升民政工作人员法律素养。积极贯彻落实“放管服”改革,简化民政办事手续、优化办事流程。完善民政法治监督、宣传和普法新途径,依法依规办事。扩大民政标准化试点范围,重点推动养老、殡葬等行业和地方标准出台。充分发挥标准化在提升管理和服务水平中的基础性作用,更好地服务于民政事业发展。 第三节 拓宽民政资金保障渠道 加强中期财政规划管理,增强与重大改革、重要政策和重大项目的有效衔接。健全完善与各级政府合理分担、事权与财权相匹配的民政资金保障机制。进一步放宽准入门槛,充分利用财税、金融等优惠、激励政策,引导和鼓励社会资本投入民政公共服务领域。充分利用中央支持我省经济社会发展政策优势,积极向上争取项目、资金支持。通过扩大福利彩票发行、倡导公益慈善捐助等多种方式,引导和吸纳更多的社会资本投入民政事业,形成以政府投入为主的多方面、多渠道、多形式民政事业资金投入新格局。适应财政预算管理制度、财政支出标准化改革,稳步开展零基预算管理,强化预算约束。全面实施预算绩效管理,提高民政资金使用效率。 第四节 推进民政领域数字建设 按照“一盘棋布局、一张网建设、一体化发展”的原则,加快实施“智慧民政”行动计划,提高民政管理智能化水平,提升便民为民服务技术保障能力。构建“1+4+N”智慧民政服务体系,即建设一个数据中心、四个业务平台、N个业务应用系统,逐步实现“一网通办”向“一网好办”转变。融合民政部金民工程和数字福建建设要求,制定统一的数据规范标准,强化数据汇集能力,构建民政数据资源共享体系,实现民政业务系统与福建省级政务数据汇聚共享平台互联互通、信息共享。充分利用区块链、物联网、AI等技术,提高应用系统的分析、统计、判断能力,逐步实现智能化,为领导的决策提供科学依据。加强民政信息化硬件设施建设,加快推进信创工程,为建设“数字化、网络化、可视化、智慧化”的智慧民政平台提供强有力支撑。 第五节 加强民政人才队伍建设 统筹推进民政系统行政管理人才、专业技术人才、基层实用人才队伍建设,构建行政力量为主导、专业力量为支撑、社会力量为补充的人力资源保障格局。加大改革创新力度,采取内部调剂、开设岗位、购买服务等多种渠道,调整充实基层民政工作力量。严格监督管理和教育,加大民政人才培养力度,统筹资源、分级分类、精准有效开展民政干部职工教育培训,打造一支创新型、应用型、复合型民政人才队伍。探索建立新型民政智库,依托现代民政研究院,吸纳专家学者和老民政工作者,设立新型民政智库,加强政策理论和课题研究,在项目评估论证、政策咨询、培训交流等方面发挥重要作用。加快省民政学校建设发展,促进学校全面转型升级,打造民政特色专业,建设民政专业化学校,为民政系统和社会输送更多人才。 第六节 统筹民政领域发展与安全 切实强化安全意识。全面深入贯彻习近平总书记关于安全生产重要论述,按照党中央、国务院和省委、省政府关于安全生产的决策部署,坚持安全发展理念和红线意识,预防为主、关口前移。时刻绷紧安全生产这根弦,坚决落实最严格的安全生产责任制度,牢守民政安全发展底线,压紧压实安全生产责任,健全和完善民政服务机构消防、食品等安全隐患排查和安全预防控制体系建设。 推进安全生产工作。抓实抓细日常安全生产管理,对安全问题实行“零容忍”,切实防范化解民政服务过程中的重大安全风险,坚决遏制重特大生产安全事故。科学规范落实民政系统服务机构消防安全管理,重点在社会事务、养老服务、儿童福利等领域民政服务机构开展消防安全专项整治行动,确保消防规范达标。营造良好民政服务安全保障环境,提升民政安全生产工作水平,为平安福建贡献民政力量。 全面做好疫情防控。坚持常态化疫情防控和局部应急处置工作,不断巩固民政领域疫情防控成果。严格执行“四早”措施,督促指导民政服务机构、城乡社区等落实相关防控要求,有效开展疫情防控督导检查。完善常态化监测预警工作措施,加强机构内服务对象健康监测。根据需要建立跨区域援助工作机制,对疫情防控压力大、能力相对薄弱的地区及时开展支援。 第七节 强化规划执行监测评估 坚持“任务项目化、项目清单化、清单具体化”,实行规划执行目标责任制,将规划目标任务、重大项目分解落实到具体部门、年度计划、财政预算,列入绩效考核。强化动态管理,跟踪分析规划执行情况,及时向社会发布,自觉接受监督。引入第三方机构参与规划监测评估,2023年实施中期评估,2025年实施终期评估。确需对本规划的重大目标任务进行调整时按程序报批。
(责任编辑:admin) |




