|
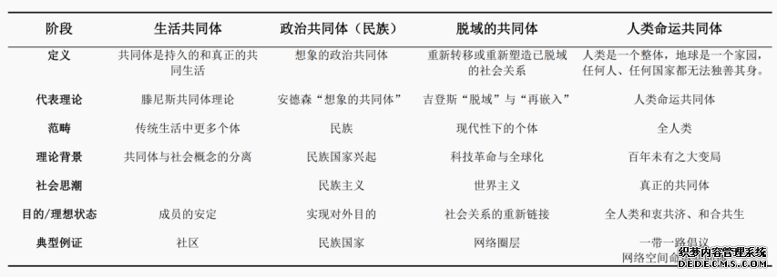
罗坤瑾,广东外语外贸大学新闻与传播学院副院长、教授。 许嘉馨,暨南大学新闻与传播学院博士研究生。 习近平总书记指出,国家安全是民族复兴的根基,社会稳定是国家强盛的前提。纵观人类社会发展,国家安全挑战往往与重大技术革新并行。网络信息技术发展带来相关产业的空前繁荣、引发人类社会快速变革,网络空间当前已然成为与陆、海、空、天并列的第五大主权空间。然而各类网络安全威胁仍层出不穷。从国家安全观的整体视角来看,作为非传统安全领域,网络空间安全当下已超越技术范畴,成为国家安全的重要领域,网络空间安全问题成为事关国家安全、社会稳定、整体利益的重大战略问题。从全球视角来看,在“地球村”信息生态环境下,国与国之间、地区之间越来越连接为命运共同体,网络安全问题日益成为一项全球性难题。第二届世界互联网大会上,习近平总书记提出“网络空间命运共同体”理念,《携手构建网络空间命运共同体》白皮书随即将安全共同体作为网络空间命运共同体的重要组成。本文尝试从源头梳理共同体的构建逻辑并提出构建的具体路径,以期丰富网络空间安全共同体研究。 一、理念超越与秩序需求:网络空间安全共同体构建源起 (一)理念超越:从“共同体”到“人类命运共同体” 纵观共同体的概念演变史,社会学、哲学、心理学、政治学等诸多学科领域均从各自学科视角对其作过阐释。将共同体作为一个社会学概念进行阐释,始于德国哲学家滕尼斯(Ferdinand Tönnies)。他在《共同体与社会》一书中,将共同体概念与社会(society)概念二分,共同体“Gemeinschaft”一词在德语中的含义是“有信仰、亲缘等共同关系的社团”或“礼俗圈层”,滕尼斯用该词阐发立足地缘、血缘、伦理与情感的“共同体”概念,这种共同体是“生活的共同体”,是现实的人生活其中的生气勃勃的有机组成。在滕尼斯的观点中,共同体是关系紧密连接,情感亲密共融的前现代社会,共同体的产生基于一种“本质意志”,其产生与发展则是“非抉择”的自然结果。从范围上看,滕尼斯所言的共同体则局限于小空间与小范围,与血缘、地缘紧密联系。 20世纪60年代,“现代主义”民族理论开始兴起,以安德森(Benedict Anderson)为代表的理论家们开始另辟蹊径,从民族主义的视角解读18世纪以来的世界近现代史。他们将视野置于民族意识诞生与民族国家兴起的历史浪潮中,认为民族、民族属性与民族主义是“特殊的文化的人造物”。安德森指出,印刷语言与历史记忆等催生了“民族”这一新的共同体概念,在有了概念的奠基后,现代民族逐步发展出清晰的边界,最终发展形成民族国家。安德森以“一种想象的政治共同体”定义民族,共同体概念的内涵外延由此得到一次扩展,从范围上看,安德森“想象的共同体”的视野扩展到了民族与民族国家。 伴随着技术革新与全球化日渐深入发展,人与人,群体与群体之间的关系理论上已然可以脱离血缘、地缘、民族、国家乃至时间、空间的限制,共同体概念由此获得了又一次拓展。吉登斯认为现代性条件下,时空分离反而为更远距离、更广意义上的共同体形成提供了条件,他以“再嵌入”(re-embedding)阐发“脱域”后社会关系的重新转移或构造,阐述了一种“脱域的共同体”。同一时间,与民族主义、后殖民主义相对,世界主义(Cosmopolitanism)被作为促进全球平等化发展的一剂良方广受全球学者阐发。 回顾共同体概念发展历程,过往学者从若干维度阐释的共同体概念无论是“社区”还是“生活共同体”,不管是“政治共同体”还是现代性下的“脱域共同体”都更多将“共同体”作为一种工具性概念,强调自身共同体利益的最大化,同时将其他共同体视为利益的分割者或竞争者,带有明显的圈群性与排他性。新时代中国所提出的“人类命运共同体”“网络空间命运共同体”等思想理念则是中国针对人类社会共同面临的新情况、新问题、新挑战提出理念方案,也是对共同体概念的又一次全新重构,蕴含着对之前所有共同体概念的超越。 人类命运共同体理念与马克思“真正的共同体”思想具有理论连接。1844年,马克思在《论一个普鲁士人的<普鲁士国王与社会改革>一文》中提出“真正的共同体”概念:“是因为那个脱离了个人就引起个人反抗的共同体,是人的真正的共同体,是人的本质。马克思“真正的共同体”最终是为了实现一切人的自由全面发展,它是实现全人类解放的最终形式。 新时代中国所提出的人类命运共同体理念正是当前我国基于实现“真正的共同体”理想而提出的时代方案。人类命运共同体理念认为面对全球复杂的政治经济形势与全球性问题,整个国际社会已然没有任何国家民族可以独善其身,全球社会正日益成为你中有我、我中有你的“命运共同体”。人类命运共同体理念将全人类纳入到共同体范畴中,实现了对基于血缘地缘的“生活的共同体”、基于族群想象的“政治的共同体”、基于个体拓展的“脱域的共同体”的全面超越,力求达成全人类“广泛联系、无限包容、共商共建、共享共赢的‘理想范畴’”,实现了对此前共同体概念的全面超越。各“共同体”概念间的差异可通过表1进行对照参考。 表1 共同体概念对比 随着互联网及更多高新信息技术在全球的高速发展,网络空间进一步贯通世界,网络空间安全更日益成为一项新的全球性议题,“网络空间安全共同体”是网络空间命运共同体的分支,也是人类命运共同体在网络空间安全领域内的一项具体彰显。党的十八大提出“人类命运共同体”理念;2015年,“网络空间命运共同体”理念提出;2022年,《携手构建网络空间命运共同体》白皮书把安全共同体列为网络空间命运共同体中的一项重要部分。 可见,“网络空间安全共同体”是基于全球网络空间发展现状提出的,以回应全球网络空间治理需求为目标的共同体理念。以下将从国家安全与全球秩序两条主线入手梳理网络空间安全共同体的构建必要性。 (二)秩序需求:国家安全与全球信息秩序合理化发展 1.网络空间安全共同体作为国家安全需求 以互联网为轴心,人类文明以数字化、虚拟化建构了新的物质世界与精神世界,延伸拓展了空间定义的内涵外延。然而矛盾与冲突始终贯穿于人类文明发展各阶段、渗透于人类社会各领域,网络空间拓展同时带来博弈场域拓展。网络空间安全共同体构建已然成为一项国家安全需求。 地缘政治概念的提出者鲁道夫·契伦(Rudolf Kjellén)将地缘政治学定义为“把国家作为地理的有机体或一个空间现象来认识的科学。”传统地缘政治学关注地理空间对于国际政治的影响,将地理因素作为基本要素分析或预测国家政治行为、世界及地区政治格局。伴随着信息技术的高速智能化发展,人类生产生活与互联网走向深度绑定,生存空间向网络空间拓展。联合国国际电信联盟(ITU)将网络空间(cyberspace)定义为“由以下全部或部分要素创建或组成的物理或非物理域,包括计算机、计算机系统、网络及其软件支持、计算机数据、内容数据、流量数据和用户。”可以说,网络空间不同于陆地、海洋、天空、太空等自然空间,是由人类信息技术革命创造的新型空间类型。在虚拟与现实交融交织的当下,传统地缘政治中以地理空间划定主权边界的格局一定程度上被打破,从国家安全的视角看,技术为国际政治博弈提供新手段,而网络空间的边界模糊性则给国家安全带来更多不确定因素。 网络空间是国际政治博弈的新场域,传统安全与非传统安全要素在网络空间中相互交织影响。当前学界与政策界大致采用传统安全与非传统安全的二元分法来划分安全威胁。在传统安全领域,网络安全隐患给政治、国土、军事等安全领域带来更多挑战,如网络战(Cyber-warfare)等新型战争形态早已被运用于现代战争中。除技术层面的对抗外,与网络空间开放、共享、赋权性质一体两面的是虚假信息、计算宣传、政治煽动的泛滥。部分网络信息技术优势国利用人工智能、大数据等技术加工、操纵、扭曲信息,辅助渗透宣传、舆情操纵、网络动员,在其他国家策动“颜色革命”,严重威胁他国政治安全。 非传统安全方面,在网络信息技术几乎运用于国家运行管理所有领域的当下,网络空间安全事关国家各领域安全。如与国家经济社会发展直接相关的网络安全问题就包括网络基础设施安全、数据安全、信息内容安全等,其中任何一个环节出现漏洞都势必引发严重后果。又如文化与意识形态领域,网络空间信息的自由流动为西方意识形态话语渗透提供了可乘之机,部分国家利用社交媒体平台兜售自身价值观与意识形态,以“普世价值”垄断“民主”、“自由”等价值观的定义与解释权,推行文化霸权威胁他国文化主权。 总而言之,互联网拓展了人类生存空间,颠覆性模糊了现实地理空间与虚拟空间的边界,网络空间安全问题既涉及传统安全范畴也事关非传统安全领域,且二者间影响相互结合、交织、转化、震荡。当前“网络安全已经成为一项全球性威胁,全球性问题则需要全球共同应对。”这也正体现了网络空间安全共同体构建的必要性与紧迫性。 2.网络空间安全共同体作为全球信息秩序合理化发展需要 当今世界正经历百年未有之大变局。网络前沿科技引领时代浪潮,为全球带来巨大发展潜力与机遇的同时,全球数字鸿沟、数字霸权与信息霸权、网络规则缺失与价值观分歧等问题与使得全球网络空间存在失序风险。弥合数字鸿沟、抵制数字霸权、摆脱零和博弈,创建和平、安全、开放、合作的全球网络空间符合人类整体利益。全球数字鸿沟、数字霸权等问题折射出现有国际信息秩序的不合理性,推动网络空间安全共同体构建是弥合全球数字鸿沟、打破数字霸权、建立国际信息新秩序的必要手段。据经济合作与发展组织(OECD)提出的定义,数字鸿沟指不同社会经济水平下个人、家庭、企业、地理区域获取信息与通信技术、运用互联网参与各类活动间的差距。 当前全球互联网发展水平差距极大,发达国家与发展中国家在网络基础设施建设、互联网技术掌握运用等方面极不平衡且差距仍在持续拉大。国际电信联盟(ITU)发布的《2022年全球连通性报告》中指出,2021年全球大约有29亿人仍未连接互联网,其中17亿人生活在亚太地区,集中于中国和印度,非洲地区线下人口为7.38亿,其他四个地区的线下总人口为4.7亿人。而发达国家不仅在互联网的接入与使用等方面具有先发优势,同时也在标准制定、模式构建、资源分配等方面长期布局规划,建立起以西方国家为主导的国际信息秩序。但既有秩序并非合理秩序,在当前国际信息秩序框架下,部分信息优势国凭借自身技术优势与话语优势鼓吹“全球公域”论,限制、压制他国信息化数字化发展,妨碍、干涉他国国家主权。全球各国,尤其是发展中国家亟需推动建立国际信息新秩序以维护自身的网络空间主权安全,弥合国际信息秩序的不公平性,消除国家间信息权力的不平等。 网络空间安全领域各国利益彼此勾连,推动网络空间安全共同体构建,走出零和博弈、同舟共济应对全球网络安全威胁是时代要求。“网络空间安全按照威胁的来源可以分为两类:一类是源于网络空间技术特性的无意安全威胁,即不带有主观意图而是因客观上的疏漏、缺陷等风险源造成的威胁;另一类是由于网络空间陷入安全困境而产生的有意安全威胁,即带有主观胁迫或侵害意图的威胁。”两类威胁都要求全球强化网络空间安全领域的沟通协作,共同应对风险挑战。 第一,互联网特性决定了网络空间的边界模糊性,因技术疏漏与规范缺陷导致的无意安全威胁往往引发负面连锁效应,建设网络空间安全共同体,加强国家间协同性有利于应对无意安全威胁。以数据安全为例,数据作为国家重要的基础性战略资源,其安全不仅事关个人信息权益,更直接与国家安全与社会公共利益相关,因此各国在技术、法律、政策等层面都对数据的收集、利用、存储、传输等环节做出相对严密的保护。但数据具有极强的流动性与流动意愿,当前数据出境需求快速增长,跨境数据安全成为数据安全的重点领域,我国2022年制定出台的《数据出境安全评估办法》第八条明确指出,需要评估“境外接收方所在国家或者地区的数据安全保护政策法规和网络安全环境对出境数据安全的影响;境外接收方的数据保护水平是否达到中华人民共和国法律、行政法规的规定和强制性国家标准的要求”等事项,设置评估审查很大程度上就是为防止技术疏漏与规范缺陷引发无意安全威胁。网络空间安全共同体在技术层面有利于强化设备与技术支持、开展合作研发、弥补技术漏洞;在规范层面有利于促进标准一致、规则完善;在平台层面为国家间协同行动提供了必要的对话场所。 第二,网络空间安全共同体有利于共同应对包括网络犯罪、网络恐怖主义在内的有意安全威胁,同时强化国家间沟通与信任,防止因误判而导致的网络安全冲突。当前全球网络犯罪愈演愈烈,据美国投资咨询机构Cybersecurity Ventures发布的《2022年网络安全年鉴:100个事实、数字、预测和统计》显示,预计2023年网络犯罪将给全世界造成8万亿美元的损失。构建网络空间安全共同体有利于拓展网络安全合作领域,可通过技 术支持、情报共享、共同行动等方式提升共同应对网络空间安全威胁的能力、维护网络空间安全符合各国共同利益。此外,网络空间中竞争与博弈客观存在,但并非没有沟通与互信的空间,“鉴于网络对于国家安全的重要性,如若发生误判则将引发网络安全冲突的发生,从而影响到国际安全稳定和国家安全危机。”网络空间安全共同体的构建有利于国家间沟通对话,强化互信,避免网络空间产生修昔底德陷阱。 二、制网权与“朋友圈”:网络空间安全共同体的构建逻辑 (一)向内提升软硬实力把牢制网权 “制网权是指一个主权国家对广义上的计算机互联网世界的控制权和主导权,主要包括国家对国际互联网根域名的控制权、IP地址的分配权、互联网标准的制定权、网上舆论的话语权等。”当前学界与政策界普遍认为制网权已经成为国家权力新要素。综合提升软硬实力,把牢制网权是构建网络空间安全共同体的基石。 从硬实力看,网络信息技术是制网权的核心,数字产业、数据资源、规则标准等也是把牢制网权的关键要素且要素间相互制约影响,这就要求必须统筹兼顾,全方位提升我国网络安全硬实力。 第一,网络信息技术力量是制网权的核心要素。全球信息技术革命首先从西方发达国家兴起,此后这些国家仍保持技术优势与控制主动,新兴国家尽管也在相关领域取得了一定发展,但关键技术发展与突破仍由西方发达国家主导,这带来的直接后果是后发国家在网络空间安全领域处于被动劣势地位,甚至带来严重国家安全风险。ICANN是当前全球互联网的核心机构,其职责涉及互联网协议(IP)地址的分配、协议标识符的指派、根服务器系统的管理等,尽管ICANN名义上独立于美国政府,但实际上其“无论在合约规定上还是政治上都需要对美国政府负责。”包括我国在内的全球诸多新兴国家尽管积极参与联合国框架下信息社会世界峰会(WSIS)及互联网治理论坛(IGF)等全球互联网治理机制,但依然难以突破美国及ICANN在全球信息秩序中的长期优势,其核心原因就是历史与技术优势为美国带来的主导地位短时间内难以被动摇。可见,把握技术主导权、加快推进数字技术研发、掌握关键领域的自主知识产权以摆脱网络安全劣势势在必行。 第二,技术、产业、资源、规则、标准等制网权关键要素环环相扣,网络安全硬实力提升要求统筹兼顾,各要素齐头并进。首先,网络信息技术突破创新直接促进互联网产业经济发展,为海量数据资源收集利用提供便利条件;其次,互联网产业经济发展与数据资源运用管理倒逼管理标准与规则走向清晰完善,为国际性规则制定与推行打牢基础;最后,制网权关键要素统筹发展带来良性循环,可为网络空间安全及网络空间安全共同体建设提供源源不断的动力。因此,全方位提升我国网络安全硬实力是构建网络空间安全共同体的基石所在。 从软实力看,共同体的构建与长期存续更多依赖于一整套成体系的共同理念与价值支撑,而价值理念则是更多通过制度模式、理论话语等体现。长期来看,网络空间安全制度与模式、理论与话语等在网络空间安全共同体构建及稳定发展方面发挥着重要作用。 第一,网络空间安全制度与模式为网络空间安全共同体构建提供基本框架。治理有效,运行顺畅的制度是国家网络安全体系的基石,也是网络空间安全共同体构建重要的制度底气,应当加快发展完善网络安全战略与配套机制、网络空间安全合作对话与磋商机制等。当前许多互联网大国已从立法、技术、治理、管理等多层面提出或不断完善本国的国家网络安全战略及网络安全计划。早在2016年,我国已发布《国家网络空间安全战略》,阐明我国在网络空间发展和安全领域的重大立场及工作重点,但网络安全是一个综合庞大的概念,具体领域的制度与标准仍需实践来完善。2022年1月,英国政府发布《政府网络安全战略2022-2030》,阐释政府网络安全发展面临的挑战和机遇;10月,美国发布新版《国家安全战略》意图进一步巩固美国在网络空间中的主导权和控制权。 第二,网络空间安全理论与话语为网络空间安全共同体提供长期共识。当前网络空间安全国际合作面临的最大障碍之一是理念的争议与分歧,国际社会尚未形成一套能获得普遍承认的网络安全理念共识。以美国为代表的西方发达国家从各自国家利益出发,认为网络空间由人创造,具有“全球公域”性质,网络空间治理应侧重企业、非政府组织、学术团体等“多利益攸关方”;中、俄等国则主张“网络主权”,认为互联网相关公共政策的决策权有主权性质,政府应成为网络空间治理的最主要行为体。福柯认为“权力是透过话语发挥作用的东西,话语本身即是权力关系策略装置的一个元素。话语是一系列运作于权力普遍机制中的元素。”我国需立足国情与国际共同利益来推进网络空间安全理论建设,逐步以联合国等国际组织为平台贡献中国治理经验与治理理论,在理论与实践循环中提升网络空间安全理论的解释力与话语影响力。 (二)向外立足利益共识经营“朋友圈” 当前网络空间安全国际合作重要性显著提升,然而与之并行不悖的是各国在治理理念、平台、模式、路径等方面存在矛盾分歧。在第二届世界互联网大会上,习近平总书记提出网络空间命运共同体的“四项原则”与“五点主张”,获得国际社会的广泛认可。我国应继续以此为核心,在网络空间安全国际合作中更多的达成价值共识、寻求共同利益,立足原则底线,同时具体问题具体分析,以务实合作推动全球网络空间安全共同体的构建。 以“四点原则”为核心价值共识,明确网络空间安全的基本原则底线。前文已述,当前国际社会在全球网络安全治理理念、路径、平台等方面仍存分歧已是不争事实,但网络空间是超越国家边界的人类生存空间,和平、公平、发展是全人类的共同价值。可以说,各国可以在网络空间安全领域存在一定共识空间,立足共识、明确底线是网络空间安全共同体构建的必要基础。四点原则强调“尊重网络主权、维护和平安全、促进开放合作、构建良好秩序”,是构建网络空间安全共同体的核心价值基础。 首先,网络主权是构建网络空间安全共同体的基础。“《联合国宪章》确立的主权平等原则是当代国际关系的基本准则,覆盖国与国交往各个领域,其原则和精神也应该适用于网络空间。”=我国主张在尊重他国网络主权的基础上开展合作。其次,和平安全是构建网络空间安全共同体的目的。《联合国宪章》将“维持国际和平及安全”作为重要宗旨与原则,和平、安全、稳定的网络空间为各国互联网产业经济发展等国家利益的实现提供坚实保障,为互联网造福人类提供重要前提与基础,符合所有网络空间参与者的共同利益,也是所有网络空间参与者的共同责任。再次,开放合作是构建网络空间安全共同体的具体路径。互联合作是互联网的基因,全球各利益相关方务实合作、形成合力以持续推动网络空间创新、进步、发展是网络空间安全共同体建构与运行的必要保障。最后,良好秩序则是网络空间安全共同体的未来愿景。当前国际信息秩序存在不合理性,网络空间安全共同体是重塑国际信息新秩序的必要手段,打破阵营化与排他性,促进网络空间安全多边参与、多主体协作,制定完善各国能普遍接受的国际规则,促进全球网络空间秩序良性发展是网络空间安全共同体的未来愿景。 以“五点主张”为工作重点,围绕共同利益实现互利共赢。网络空间安全具有丰富的内涵与广阔的外延,涉及领域众多,“五点主张”强调“加快全球网络基础设施建设,促进互联互通;打造网上文化交流共享平台,促进交流互鉴;推动网络经济创新发展,促进共同繁荣;保障网络安全,促进有序发展;构建互联网治理体系,促进公平正义。”网络空间安全共同体的重要工作就是在主张勾勒的具体领域内、针对具体问题作出具体规划、制定具体规则、提出具体对策。在操作层面则可重点参考三条逻辑:淡化模式之争,聚焦议题本身;立足实践基础,明确制度规则;关注需求差异,重视机制性安排。 第一,各国在网络安全领域内的理念分歧并非一朝一夕所能弥合,中国在推动网络空间安全共同体构建时可采取更加务实灵活的态度,根据具体议题安排参与主体、制定对应策略。例如网络经济层面的安全问题不可能绕开数字平台,包括政府、企业、公民社会在内的多主体参与是必然趋势。而在网络安全全球议程的设置与推进等方面,国家则是无可置疑的核心主体。总之,议题界定往往决定后续参与主体及具体应对举措,精准议题界定、务实解决问题是我国取得网络空间安全共同体构建进展的可选思路。 第二,立足人类共同价值的总体性原则具有较强的抽象性,缺乏约束力与强制力,未来可更多立足于实践,在现有成果基础上明确各合作领域的具体制度内涵。如在打击网络犯罪领域,中国推动联合国网络犯罪政府间专家组于2011年至2021年间召开七次会议,围绕打击网络犯罪的实体法、程序法、国际合作等问题展开磋商并取得成果,为通过关于启动制定联合国打击网络犯罪全球性公约相关决议作出重要贡献。 第三,当前全球各国,尤其是发达国家与不发达国家间网络能力的差距客观存在,在合作领域与合作机制上应当关注各国需求差异,以机制性安排促进国际分工合作走向公平、合理。对于信息技术发展相对落后的发展中国家而言,全球数字鸿沟使得发展问题既与安全问题挂钩又相对有更高优先级,而安全公平的网络空间是国家发展进步的重要助力,我国在推动构建网络空间安全共同体时应关注各方诉求与能力,逐步推动合作机制与治理机制等向公平合理的方向发展。 三、输出全球公共产品:网络空间安全共同体的构建路径 网络空间安全共同体构建是一项务虚与务实结合、内部与外部共动的综合性工程,其建设成效本质系于我国将网络空间安全中国技术、理念、方案等作为国际公共产品向国际社会提供并持续发挥积极作用的能力。1971年,公共选择理论的主要奠基者奥尔森(Mancur Olson)最早使用“全球公共产品”(Global Public Goods)概念,21世纪初桑德勒(Todd Sandler)、考尔(Inge Kaul)等学者将全球公共产品定义为“收益与成本超越一国乃至世代范畴,带来全球性影响的公共产品。”我国有学者在探讨全球公共产品类型时将其划分为器物型、制度型和理念型三类。就网络空间安全共同体的构建而言,笔者认为我国可以网络强国建设作为立足基石、以网络空间命运共同体为价值指引、以网络空间安全中国方案为路径参考,在物质层、理念层、制度层向国际社会贡献全球公共产品,聚力推动网络空间安全共同体构建。 (一)物质性公共产品:以网络强国建设为立足基石 网络空间安全共同体的建设要以强大的国家网络综合实力作为基础保障,网络空间安全共同体建设的基石是网络强国建设。我国可通过逐步增强网络强国战略与网络空间国际战略间的互动性、强化技术自主创新等方式不断夯实国家网络综合实力,为网络空间安全共同体建设赢得主动权。 其一,可逐步将网络空间安全共同体建设纳入网络强国整体目标,内外协同推动网络空间安全体建设。当前我国将网络强国建设提升到国家战略高度,《“十四五”国家信息化规划》中明确指出,我国信息化发展的十项重大任务和重点工程,尽管也提及拓展数字领域国际合作体系,然而合作内容多停留于数字经济合作、投资平台共建等传统经济领域,安全及对话层面的合作互动规划相对薄弱。当前网络空间安全的内涵、外延几乎已经贯穿于互联网发展应用的全部方面,网络强国建设势必绕不开网络安全问题。网络空间国际战略与网络强国战略也并非全然独立的战略板块,而是你中有我,相互融合支撑的状态,“两者的有效互动,关系到中国对网络空间的开放、安全与发展关系的处理。”未来可考虑逐步将网络空间安全共同体建设纳入网络强国建设整体目标,通过强化网络空间内外部战略间的互动性来提升网络空间安全共同体建设规划的整体性与有效性。 其二,“全球互联网治理制度的演进本质上是由各种力量博弈推动的,技术和实力是决定性因素。”可主要以时间周期为轴强化统筹规划,把握网络信息高新技术“命门”。首先,在中短期层面补短板、强弱项是重点。当前我国在技术创新政企联动、科技创新成果应用转化、高新技术企业及科研工作者生存环境优化、公平合理市场环境营造与保护等方面尚存优化空间。从战略规划、政策法规、体制机制等层面发现并补足短板是推动把握技术主动权在中短期层面可做出的努力。其次,在中长期层面放长线,强优势是核心。从内部看,关键技术的突破系于人才,人才要素是决定未来网络空间安全格局的最重要变量之一。2022年,美国网络安全和基础设施安全局(CISA)发布《2023-2025战略规划》(2023-2025 Strategic Plan),该战略专门强调要加强网络高级人才队伍建设,实际上,美国政府历年来各主要网络安全战略文件都将网络安全人才教育培育放在重要位置。我国可借鉴经验,继续强化教育与宣传投入,重视网络信息安全技术人才培养,同时科学引导人才培养向多学科、多层次、复合型方向发展。由外部观,国家整合全球创新资源的能力往往与该国科技创新综合能力直接相关。党的二十大报告指出要稳步扩大规则、规制、管理、标准等制度型开放。扩大国际科技交流合作、营造全球性创新创造平台、打造创新要素流动良好生态,聚四海之气、借八方之力既是促进我国掌稳科技创新战略制高点的重要方式,也是人类命运共同体理念的实际践行。 (二)观念性公共产品:以网络空间命运共同体为价值指引 网络空间命运共同体源于人类命运共同体理念,是人类命运共同体在网络空间中的具体形式也是网络空间安全共同体构建的价值指引。2015年,习近平主席在第二届世界互联网大会上提出“构建网络空间命运共同体”,倡导国际社会在人类共同的网络空间中相互尊重、彼此信任、对话合作,共同构建和平、安全、开放的网络空间,建立多边、民主、透明的全球互联网治理体系。我国可从理论建设与理念传达两方面入手,将网络空间命运共同体作为网络空间安全共同体建设的价值指引与目标导向。 理论建设方面:从宏观层揭示人类社会共同体发展趋势及网络空间命运共同体发展的必然性与必要性;从微观层解读网络空间命运共同体产生的时代背景、原则准则、价值内核等,梳理网络空间命运共同体的实现路径、运行架构等是核心。 从宏观层看,共同体理念旨在追求本国利益时兼顾他国关切,在谋求本国发展中促进全球发展,互联网互联互通的特性更决定了网络空间命运共同体发展的必要性与必然性。我国可紧抓此立论原点,深入揭示网络空间命运共同体发展趋势,阐释网络空间安全共同体建设的必要性与必然性,增强国际社会对共同体理念的认同并形成滕尼斯所言的“精神共同体”,将共同一致的、有约束力的信念与理想作为意志,这种意志“是把人作为一个整体的成员团结在一起的特殊的社会力量和同情。” 从微观层看,网络空间命运共同体不仅是中国智慧,更是我国为促进全球信息秩序良性发展、共同应对全球网络空间困境而提出的可落地的中国方案,因此在联合国框架及国际法基本原则下充分阐释网络空间命运共同体的实现路径和运行架构等是相关理论建设的核心重点。2022年,国务院新闻办公室发布《携手构建网络空间命运共同体》白皮书,进一步阐释了“构建网络空间命运共同体”理念的时代背景、基本原则、实践路径和治理架构,倡议国际社会携手建设造福全人类的网络空间发展共同体、安全共同体、责任共同体、利益共同体,回应了网络空间多边各方期待。未来可立足网络空间命运共同体各具体侧面,继续推动相关理论及倡议针对性、具体化发展,逐步搭建扎实的理论框架、形成完善的理论体系。 理念传达方面:依托全球及我国自主搭建的具有影响力的网络空间各方行动者高级对话平台阐释与传递网络空间命运共同体理念是重点。当前全球较有影响力的国际网络治理平台与机制主要包括联合国框架下的信息社会世界峰会(WSIS)、互联网治理论坛(IGF)、信息安全政府专家组(UN GGE)等,我国需继续重视运用现有平台,强化对话沟通与协调合作,在焦点问题上积极提出明确坚决的原则与主张,以网络空间命运共同体理念指导改革方案,积极把握国际话语权。 我国可进一步构建发展网络空间各利益相关方高级对话平台与机制,以具体行动弥合全球互联网治理碎片化的现状。2022年7月12日,我国主导搭建的世界互联网大会国际组织成立,当前世界互联网大会组委会已发布《携手构建网络空间命运共同体概念文件》《携手构建网络空间命运共同体行动倡议》《2022携手构建网络空间命运共同体精品实践案例》《网络主权:理论与实践》等重要成果报告,积极为网络空间各行动者搭建深度交流合作平台。 未来我国可继续强化世界互联网大会的国际影响力,在传统务实的经济与发展类议题之外适时、适当引入安全议题、责任议题、利益议题等高级议题,直面全球信息秩序博弈与全球网络空间困境,积极争取话语主动权。同时广泛吸纳各国、各国际组织、企业、团体及个人等参与大会,了解其现实需求,共享利益关切,拓展世界互联网大会的影响力与引导力。 (三)制度性公共产品:以网络空间安全中国成果为路径参考 伴随着互联网在中国的全面应用发展,我国在网络空间安全领域不断产出有效机制,向国际社会提供制度性公共产品的能力与意愿也大幅提升。提供制度性公共产品本质是对当前全球信息秩序的完善与重塑,是网络空间安全共同体构建的核心环节之一。从内容上看,可与国际社会分享我国在网络空间安全政策法规和制度标准体系建设、网络安全工作体系架构、全球网络空间安全合作等方面的经验与方案;从方式上看,则需把握好制度性公共产品供给过程中我国的角色变化,同时尊重各方选择,寻求最大共识与合作空间。 在内容层面,可从网络空间安全政策机制、工作体系、合作经验等板块入手。政策机制上,当前我国不断完善个人信息保护、云计算服务安全评估、关键信息基础设施安全、数据安全管理与保护等各项重要制度,网络安全政策法规体系的“四梁八柱”已然形成。工作体系上,我国建立国家网络安全事件应急工作机制、协调通报机制等,从中央到地方再到各部门,实现了信息汇总、预警监测、风险通报、响应处置等环节“全国一盘棋”的工作体系。合作经验与方案上,中国以联合国为核心,以国际法为基础,恪守《联合国宪章》各项原则,积极推动深化网络空间安全领域国际交流合作,获得了重要进展与经验。“截至2021年,中国已与81个国家和地区的274个计算机应急响应组织建立‘CNCERT国际合作伙伴’关系,并与其中33个组织签订网络安全合作备忘录。”以上机制、体系与经验是我国长期网络空间安全实践的重要经验成果,也是我国向国际社会提供制度性公共产品的核心“资源库”,各项原则、标准、规范等都来源于中国自身实践。 在方式层面,制度性公共产品供给过程中我国需把握好角色定位,处理好权利与义务间关系,同时尊重各国利益差异与选择差异,寻求最大的共识与合作空间。当前我国国际角色已日益从国际规则的参与者向倡导者转移,强化贡献国际社会的意识与抱负是我国推动构建网络空间安全共同体的必要准备。奥尔逊在《集体行动的逻辑》中提出搭便车理论,认为一个集团规模越大,参与收益分享的个体越多,为实现集体利益而进行活动的个体就越少,因此“有理性的、寻求自我利益的个人不会采取行动以实现他们共同的或集团的利益。”中国是世界最大的发展中国家,也是负责任的大国,未来应更加强化分享与交流意识,将网络空间安全与治理的有效机制介绍到国际社会,将中国模式蕴含的精神与理念更多转化为全球共识。把握好成本与收益间关系,在一定程度上允许搭便车行为,“帮助一些国家跨越边际收益小于边际成本的阶段,使得这些国家在一段时期之后加入到国际合作中来。”此外,人类社会进入全球化时代,尊重各国利益诉求及道路选择,坚持多边主义才能适应时代要求,因此我国应在网络空间安全领域秉持共商共建共享的全球治理观,在相互尊重的前提下寻求最大共识与合作空间,同世界各国一道走出网络空间互信共治之路。(注释略) 本文系国家社科基金重大项目:“铸牢中华民族共同体意识宣传机制研究”、国家社科基金一般项目:“新时代背景下主流媒体对外传播观念变革研究”研究成果)。 原文刊登在《现代传播》2024年第2期,2024年4月25日作者同意在CGE微信公众号、官网转载。 ![]() ![]() |




